-
中国金融期货交易所
-
上海期货交易所
-
大连商品交易所
-
郑州商品交易所
-
上海证券交易所
-
上海国际能源交易中心
-
广州期货交易所
| 30年期国债期货合约表 | |||
| 合约标的 | 面值为100万元人民币、票面利率为3%的名义超长期国债 | 每日价格最大波动限制 | 上一交易日结算价的±3.5% |
| 可交割国债 | 发行期限不高于30年,合约到期月份首日剩余期限不低于25年的记账式附息国债 | 最低交易保证金 | 合约价值的3.5% |
| 报价方式 | 百元净价报价 | 最后交易日 | 合约到期月份的第二个星期五 |
| 最小变动价位 | 0.01元 | 最后交割日 | 最后交易日后的第三个交易日 |
| 合约月份 | 最近的三个季月(3月、6月、9月、12月中的最近三个月循环) | 交割方式 | 实物交割 |
| 交易时间 | 9:30 - 11:30, 13:00 - 15:15 | 交易代码 | TL |
| 最后交易日交易时间 | 9:30 - 11:30 | 上市交易所 | 中国金融期货交易所 |


|
合约标的: |
面值为100万元人民币、票面利率为3%的名义长期国债 |
|
可交割国债: |
合约到期月份首日剩余期限为6.5-10.25年的记账式附息国债 |
|
报价方式: |
百元净价报价 |
|
最小变动价位: |
0.005元 |
|
合约月份: |
最近的三个季月(3月、6月、9月、12月中的最近三个月循环) |
|
交易时间: |
09:15—11:30, 13:00—15:15 |
|
最后交易日交易时间: |
09:15—11:30 |
|
每日价格最大波动限制: |
上一交易日结算价的±2% |
|
最低交易保证金: |
合约价值的2% |
|
最后交易日: |
合约到期月份的第二个星期五 |
|
最后交割日: |
最后交易日后的第三个交易日 |
|
交割方式: |
实物交割 |
|
交易代码: |
T |
|
上市交易所: |
中国金融期货交易所 |
|
合约标的: |
面值为100万元人民币、票面利率为3%的名义中期国债 |
|
可交割国债: |
合约到期月份首日剩余期限为4-5.25年的记账式附息国债 |
|
报价方式: |
百元净价报价 |
|
最小变动价位: |
0.005元 |
|
合约月份: |
最近的三个季月(3月、6月、9月、12月中的最近三个月循环) |
|
交易时间: |
09:15—11:30, 13:00—15:15 |
|
最后交易日交易时间: |
09:15—11:30 |
|
每日价格最大波动限制: |
上一交易日结算价的±1.2% |
|
最低交易保证金: |
合约价值的1% |
|
最后交易日: |
合约到期月份的第二个星期五 |
|
最后交割日: |
最后交易日后的第三个交易日 |
|
交割方式: |
实物交割 |
|
交易代码: |
TF |
|
上市交易所: |
中国金融期货交易所 |
|
合约标的: |
中证500指数 |
|
合约乘数: |
每点200元 |
|
报价单位: |
指数点 |
|
最小变动价位: |
0.2点 |
|
合约月份: |
当月、下月及随后两个季月 |
|
交易时间: |
上午:09:15—11:30,下午: 13:00—15:15 |
|
最后交易日交易时间: |
上午:09:15—11:30,下午:13:00—15:00 |
|
每日价格最大波动限制: |
上一交易日结算价的±10% |
|
最低交易保证金: |
合约价值的8% |
|
最后交易日: |
合约到期月份的第三个周五,遇国家法定假日顺延 |
|
交割日期: |
同最后交易日 |
|
交割方式: |
现金交割 |
|
交易代码: |
IC |
|
上市交易所: |
中国金融期货交易所 |
|
合约标的: |
沪深300指数 |
|
交易所: |
中国金融期货交易所 |
|
交易代码: |
IF |
|
合约乘数: |
每点300元 |
|
报价单位 |
指数点 |
|
最小变动价位: |
0.2点 |
|
合约月份 |
当月、下月及随后两个季月 |
|
交易时间: |
上午9:15-11:30 下午:13:00-15:15 |
|
最后交易日交易时间: |
上午9:15-11:30 下午:13:00-15:00 |
|
每日价格最大波动限制: |
上一个交易日结算价的±10% |
|
最低交易保证金: |
合约价值的12% |
|
最后交易日: |
合约到期月份的第三个周五,遇国家法定假日顺延 |
|
交割日期: |
同最后交易日 |
|
交割方式: |
现金交割 |
|
合约标的: |
上证50指数 |
|
合约乘数: |
每点300元 |
|
报价单位: |
指数点 |
|
最小变动价位: |
0.2点 |
|
合约月份: |
当月、下月及随后两个季月 |
|
交易时间: |
上午:09:15—11:30,下午: 13:00—15:15 |
|
最后交易日交易时间: |
上午:09:15—11:30,下午:13:00—15:00 |
|
每日价格最大波动限制: |
上一交易日结算价的±10% |
|
最低交易保证金: |
合约价值的8% |
|
最后交易日: |
合约到期月份的第三个周五,遇国家法定假日顺延 |
|
交割日期: |
同最后交易日 |
|
交割方式: |
现金交割 |
|
交易代码: |
IH |
|
上市交易所: |
中国金融期货交易所 |
|
合约标的物 |
铸造铝合金期货合约(10吨) |
|
合约类型 |
看涨期权,看跌期权 |
|
交易单位 |
1手铸造铝合金期货合约 |
|
报价单位 |
元(人民币)/吨 |
|
最小变动价位 |
1元/吨 |
|
涨跌停板幅度 |
与标的期货合约涨跌停板幅度相同 |
|
合约月份 |
最近两个连续月份合约,其后月份在标的期货合约结算后持仓量达到一定数值之后的第二个交易日挂牌,具体数值交易所另行发布 |
|
交易时间 |
上午9:00-11:30,下午13:30-15:00和交易所规定的其他时间 |
|
最后交易日 |
标的期货合约交割月前第一月的倒数第五个交易日,交易所可以根据国家法定节假日等调整最后交易日 |
|
到期日 |
同最后交易日 |
|
行权价格 |
行权价格覆盖标的期货合约上一交易日结算价上下浮动1.5倍涨跌停板幅度对应的价格范围。行权价格≤10000元/吨,行权价格间距为50元/吨;10000元/吨<行权价格≤20000元/吨,行权价格间距为100元/吨;行权价格>20000元/吨,行权价格间距为200元/吨 |
|
行权方式 |
美式。买方可以在到期日前任一交易日的交易时间提交行权申请;买方可以在到期日15:30之前提交行权申请、放弃申请 |
|
交易代码 |
看涨期权:AD-合约月份-C-行权价格;看跌期权:AD-合约月份-P-行权价格 |
|
上市交易所 |
上海期货交易所 |
|
合约标的物 |
氧化铝期货合约(20吨) |
|
合约类型 |
看涨期权,看跌期权 |
|
交易单位 |
1手氧化铝期货合约 |
|
报价单位 |
元(人民币)/吨 |
|
最小变动价位 |
0.5元/吨 |
|
涨跌停板幅度 |
与标的期货合约涨跌停板幅度相同 |
|
合约月份 |
最近两个连续月份合约,其后月份在标的期货合约结算后持仓量达到一定数值之后的第二个交易日挂牌,具体数值交易所另行发布 |
|
交易时间 |
上午9:00-11:30下午13:30-15:00及交易所规定的其他时间 |
|
最后交易日 |
标的期货合约交割月前第一月的倒数第五个交易日,交易所可以根据国家法定节假日等调整最后交易日 |
|
到期日 |
交易 |
|
行权价格 |
行权价格覆盖标的期货合约上一交易日结算价上下浮动1.5倍当日涨跌停板幅度对应的价格范围。行权价格≤2000元/吨,行权价格间距为20元/吨;2000元/吨<行权价格≤5000元/吨,行权价格间距为50元/吨;行权价格>5000元/吨,行权价格间距为100元/吨 |
|
行权方式 |
美式。买方可以在到期日前任一交易日的交易时间提交行权申请;买方可以在到期日15:30之前提交行权申请、放弃申请 |
|
交易代码 |
看涨期权:AO-合约月份-C-行权价格;看跌期权:AO-合约月份-P-行权价格 |
|
上市交易所 |
上海期货交易所 |
|
合约标的物 |
锡期货合约(1吨) |
|
合约类型 |
看涨期权,看跌期权 |
|
交易单位 |
1手锡期货合约 |
|
报价单位 |
元(人民币)/吨 |
|
最小变动价位 |
2元/吨 |
|
涨跌停板幅度 |
与标的期货合约涨跌停板幅度相同 |
|
合约月份 |
最近两个连续月份合约,其后月份在标的期货合约结算后持仓量达到一定数值之后的第二个交易日挂牌,具体数值交易所另行发布 |
|
交易时间 |
上午9:00-11:30下午13:30-15:00及交易所规定的其他时间 |
|
最后交易日 |
标的期货合约交割月前第一月的倒数第五个交易日,交易所可以根据国家法定节假日等调整最后交易日 |
|
到期日 |
标的期货合约交割月前第一月的倒数第五个交易日,交易所可以根据国家法定节假日等调整最后交易日 |
|
行权价格 |
行权价格覆盖标的期货合约上一交易日结算价上下浮动1.5倍当日涨跌停板幅度对应的价格范围。行权价格≤100000元/吨,行权价格间距为1000元/吨;100000元/吨<行权价格≤200000元/吨,行权价格间距为2000元/吨;行权价格>200000元/吨,行权价格间距为5000元/吨 |
|
行权方式 |
美式。买方可以在到期日前任一交易日的交易时间提交行权申请;买方可以在到期日15:30之前提交行权申请、放弃申请 |
|
交易代码 |
看涨期权:SN-合约月份-C-行权价格;看跌期权:SN-合约月份-P-行权价格 |
|
上市交易所 |
上海期货交易所 |
|
合约标的物 |
镍期货合约(1吨) |
|
合约类型 |
看涨期权,看跌期权 |
|
交易单位 |
1手镍期货合约 |
|
报价单位 |
元(人民币)/吨 |
|
最小变动价位 |
2元/吨 |
|
涨跌停板幅度 |
与标的期货合约涨跌停板幅度相同 |
|
合约月份 |
最近两个连续月份合约,其后月份在标的期货合约结算后持仓量达到一定数值之后的第二个交易日挂牌,具体数值交易所另行发布 |
|
交易时间 |
上午9:00-11:30下午13:30-15:00及交易所规定的其他时间 |
|
最后交易日 |
标的期货合约交割月前第一月的倒数第五个交易日,交易所可以根据国家法定节假日等调整最后交易日 |
|
到期日 |
同最后交易日 |
|
行权价格 |
行权价格覆盖标的期货合约上一交易日结算价上下浮动1.5倍当日涨跌停板幅度对应的价格范围。行权价格≤50000元/吨,行权价格间距为500元/吨;50000元/吨<行权价格≤100000元/吨,行权价格间距为1000元/吨;行权价格>100000元/吨,行权价格间距为2000元/吨 |
|
行权方式 |
美式。买方可以在到期日前任一交易日的交易时间提交行权申请;买方可以在到期日15:30之前提交行权申请、放弃申请 |
|
交易代码 |
看涨期权:NI-合约月份-C-行权价格;看跌期权:NI-合约月份-P-行权价格 |
|
上市交易所 |
上海期货交易所 |
|
合约标的物 |
铅期货合约(5吨) |
|
合约类型 |
看涨期权,看跌期权 |
|
交易单位 |
1手铅期货合约 |
|
报价单位 |
元(人民币)/吨 |
|
最小变动价位 |
1元/吨 |
|
涨跌停板幅度 |
与标的期货合约涨跌停板幅度相同 |
|
合约月份 |
最近两个连续月份合约,其后月份在标的期货合约结算后持仓量达到一定数值之后的第二个交易日挂牌,具体数值交易所另行发布 |
|
交易时间 |
上午9:00-11:30下午13:30-15:00及交易所规定的其他时间 |
|
最后交易日 |
标的期货合约交割月前第一月的倒数第五个交易日,交易所可以根据国家法定节假日等调整最后交易日 |
|
到期日 |
同最后交易日 |
|
行权价格 |
行权价格覆盖标的期货合约上一交易日结算价上下浮动1.5倍当日涨跌停板幅度对应的价格范围。行权价格≤10000元/吨,行权价格间距为100元/吨;10000元/吨<行权价格≤25000元/吨,行权价格间距为200元/吨;行权价格>25000元/吨,行权价格间距为500元/吨 |
|
行权方式 |
美式。买方可以在到期日前任一交易日的交易时间提交行权申请;买方可以在到期日15:30之前提交行权申请、放弃申请 |
|
交易代码 |
看涨期权:PB-合约月份-C-行权价格;看跌期权:PB-合约月份-P-行权价格 |
|
上市交易所 |
上海期货交易所 |
|
合约标的物
|
丁二烯橡胶期货合约(5吨 )
|
|
合约类型
|
看涨期权,看跌期权
|
|
交易单位
|
1手丁二烯橡胶期货合约
|
|
报价单位
|
元(人民币)/吨
|
|
最小变动价位
|
1元/吨
|
|
涨跌停板幅度
|
与标的期货合约涨跌停板幅度相同
|
|
合约月份
|
最近两个连续月份合约,其后月份在标的期货合约结算后持仓量达到一定数值之后的第二个交易日挂牌,具体数值交易所另行发布
|
|
交易时间
|
上午9:00-11:30下午13:30-15:00及交易所规定的其他时间
|
|
最后交易日
|
标的期货合约交割月前第一月的倒数第五个交易日,交易所可以根据国家法定节假日等调整最后交易日
|
|
到期日
|
同最后交易日
|
|
行权价格
|
行权价格覆盖标的期货合约上一交易日结算价上下浮动1.5倍当日涨跌停板幅度对应的价格范围。行权价格≤10000元/吨,行权价格间距为100元/吨;10000元/吨<行权价格≤25000元/吨,行权价格间距为200元/吨;行权价格>25000元/吨,行权价格间距为500元/吨
|
|
行权方式
|
美式。买方可以在到期日前任一交易日的交易时间提交行权申请;买方可以在到期日15:30之前提交行权申请、放弃申请
|
|
交易代码
|
看涨期权:BR -合约月份-C-行权价格
看跌期权:BR -合约月份-P-行权价格
|
|
上市交易所
|
上海期货交易所
|
|
交易品种 |
丁二烯橡胶 |
|
交易单位 |
5吨/手 |
|
报价单位 |
元(人民币)/吨 |
|
最小变动价位 |
5元/吨 |
|
涨跌停板幅度 |
上一交易日结算价±5% |
|
合约月份 |
1~12月 |
|
交易时间 |
上午9:00~11:30,下午1:30~ 3:00和交易所规定的其他交易时间 |
|
最后交易日 |
合约月份的15日(遇国家法定节假日顺延,春节月份等最后交易日交易所可另行调整并通知) |
|
交割日期 |
最后交易日后连续二个工作日 |
|
交割品级 |
丁二烯橡胶,质量符合或者优于GB/T 8659-2018《丁二烯橡胶(BR)9000》中I类指标规定。 |
|
交割地点 |
交易所指定交割地点 |
|
最低交易保证金 |
合约价值的7% |
|
交割方式 |
实物交割 |
|
交割单位 |
10吨 |
|
交易代码 |
BR |
|
上市交易所 |
上海期货交易所 |
|
交易品种 |
氧化铝 |
|
交易单位 |
20吨/手 |
|
报价单位 |
元(人民币)/吨 |
|
最小变动价位 |
1元/吨 |
|
涨跌停板幅度 |
上一交易日结算价±4% |
|
合约月份 |
1~12月 |
|
交易时间 |
上午9:00 ~ 11:30,下午1:30 ~ 3:00和交易所规定的其他交易时间 |
|
最后交易日 |
合约月份的15日(遇国家法定节假日顺延,春节月份等最后交易日交易所可另行调整并通知) |
|
交割日期 |
最后交易日后连续二个工作日 |
|
交割品级 |
氧化铝,具体质量规定见附件 |
|
交割地点 |
交易所指定交割地点 |
|
最低交易保证金 |
合约价值的5% |
|
交割方式 |
实物交割 |
|
交割单位 |
300吨 |
|
交易代码 |
AO |
|
上市交易所 |
上海期货交易所 |

|
合约标的物
|
白银期货合约(15千克)
|
|
合约类型
|
看涨期权,看跌期权
|
|
交易单位
|
1手白银期货合约
|
|
报价单位
|
元(人民币)/千克
|
|
最小变动价位
|
0.5元/千克
|
|
涨跌停板幅度
|
与标的期货合约涨跌停板幅度相同
|
|
合约月份
|
最近两个连续月份合约,其后月份在标的期货合约结算后持仓量达到一定数值之后的第二个交易日挂牌,具体数值交易所另行发布
|
|
交易时间
|
上午9:00-11:30下午13:30-15:00及交易所规定的其他时间
|
|
最后交易日
|
标的期货合约交割月前第一月的倒数第五个交易日,交易所可以根据国家法定节假日等调整最后交易日
|
|
到期日
|
同最后交易日
|
|
行权价格
|
行权价格覆盖标的期货合约上一交易日结算价上下浮动1.5倍当日涨跌停板幅度对应的价格范围。行权价格≤2500元/千克,行权价格间距为20元/千克;2500元/千克<行权价格≤5000元/千克,行权价格间距为50元/千克;行权价格>5000元/千克,行权价格间距为100元/千克
|
|
行权方式
|
美式。买方可在到期日前任一交易日的交易时间提交行权申请;买方可在到期日15:30之前提交行权申请、放弃申请
|
|
交易代码
|
看涨期权:AG-合约月份-C-行权价格
看跌期权:AG-合约月份-P-行权价格
|
|
上市交易所
|
上海期货交易所
|

|
合约标的物 |
锌期货合约(5吨) |
|
合约类型 |
看涨期权,看跌期权 |
|
交易单位 |
1手锌期货合约 |
|
报价单位 |
元(人民币)/吨 |
|
最小变动价位 |
1元/吨 |
|
涨跌停板幅度 |
与标的期货合约涨跌停板幅度相同 |
|
合约月份 |
最近两个连续月份合约,其后月份在标的期货合约结算后持仓量达到一定数值之后的第二个交易日挂牌。具体数值交易所另行发布 |
|
交易时间 |
上午9:00-11:30下午13:30-15:00及交易所规定的其他时间 |
|
最后交易日 |
标的期货合约交割月前第一月的倒数第五个交易日,交易所可以根据国家法定节假日等调整最后交易日 |
|
到期日 |
同最后交易日 |
|
行权价格 |
行权价格覆盖标的期货合约上一交易日结算价上下浮动1.5倍当日涨跌停板幅度对应的价格范围。行权价格≤10000元/吨,行权价格间距为100元/吨;10000元/吨<行权价格≤25000元/吨,行权价格间距为200元/吨;行权价格>25000元/吨,行权价格间距为500元/吨 |
|
行权方式 |
美式。买方可以在到期日前任一交易日的交易时间提交行权申请;买方可以在到期日15:30之前提交行权申请、放弃申请 |
|
交易代码 |
看涨期权:ZN-合约月份-C-行权价格 看跌期权:ZN-合约月份-P-行权价格 |
|
上市交易所 |
上海期货交易所 |
|
合约标的物 |
铝期货合约(5吨) |
|
合约类型 |
看涨期权,看跌期权 |
|
交易单位 |
1手铝期货合约 |
|
报价单位 |
元(人民币)/吨 |
|
最小变动价位 |
1 元/吨 |
|
涨跌停板幅度 |
与标的期货合约涨跌停板幅度相同 |
|
合约月份 |
最近两个连续月份合约,其后月份在标的期货合约结算后持仓量达到一定数值之后的第二个交易日挂牌。具体数值交易所另行发布 |
|
交易时间 |
上午9:00-11:30下午13:30-15:00及交易所规定的其他时间 |
|
最后交易日 |
标的期货合约交割月前第一月的倒数第五个交易日,交易所可以根据国家法定节假日等调整最后交易日 |
|
到期日 |
同最后交易日 |
|
行权价格 |
行权价格覆盖标的期货合约上一交易日结算价上下浮动1.5倍当日涨跌停板幅度对应的价格范围。行权价格≤10000元/吨,行权价格间距为50元/吨;10000元/吨<行权价格≤20000元/吨,行权价格间距为100元/吨;行权价格>20000元/吨,行权价格间距为200元/吨 |
|
行权方式 |
美式。买方可以在到期日前任一交易日的交易时间提交行权申请;买方可以在到期日15:30之前提交行权申请、放弃申请 |
|
交易代码 |
看涨期权:AL-合约月份-C-行权价格 看跌期权:AL-合约月份-P-行权价格 |
|
上市交易所 |
上海期货交易所 |
|
交易品种 |
漂白硫酸盐针叶木浆 |
|
交易单位 |
10吨/手 |
|
报价单位 |
元(人民币)/吨 |
|
最小变动价位 |
2元/吨 |
|
涨跌停板幅度 |
上一交易日结算价±3% |
|
合约月份 |
1-12月 |
|
交易时间 |
上午9:00~11:30,下午1:30~3:00和交易所规定的其他交易时间。 |
|
最后交易日 |
合约月份的15日(遇国家法定节假日顺延,春节月份等最后交易日交易所可另行调整并通知) |
|
交割日期 |
最后交易日后连续五个工作日 |
|
交割品级 |
漂白硫酸盐针叶木浆,具体质量规定见附件。 |
|
交割地点 |
交易所指定交割仓库 |
|
最低交易保证金 |
合约价值的4% |
|
交割方式 |
实物交割 |
|
交割单位 |
20吨 |
|
交易代码 |
SP |
|
上市交易所 |
上海期货交易所 |
| 交易品种: | 热轧卷板 |
| 交易单位: | 10吨/手 |
| 报价单位: | 元(人民币)/吨 |
| 最小变动价位: | 1元/吨 |
| 每日价格最大波动限制: | 不超过上一交易日结算价±3% |
| 合约交割月份: | 1-12月 |
| 交易时间: | 上午9:00-11:30,下午1:30-3:00和交易所规定的其他交易时间。 |
| 最后交易日: | 合约交割月份的15日(遇法定假日顺延) |
| 交割日期: | 最后交易日后连续五个工作日 |
| 交割品级: | 标准品:符合GB/T 3274-2007《碳素结构钢和低合金结构钢热轧厚钢板和钢带》的Q235B或符合JIS G 3101-2010《一般结构用轧制钢材》的SS400,厚度5.75mm、宽度1500mm热轧卷板。替代品:符合GB/T 3274-2007《碳素结构钢和低合金结构钢热轧厚钢板和钢带》的Q235B或符合JIS G 3101-2010《一般结构用轧制钢材》的SS400,厚度9.75mm、9.5mm、7.75mm、7.5mm、5.80mm、5.70mm、5.60mm、5.50mm、5.25mm、4.75mm、4.50mm、4.25mm、3.75mm、3.50mm,宽度1500mm热轧卷板。 |
| 交割地点: | 交易所指定交割仓库 |
| 最低交易保证金: | 合约价值的4% |
| 交割方式: | 实物交割 |
| 交易代码: | HC |
| 上市交易所: | 上海期货交易所 |
|
交易品种: |
石油沥青 |
|
交易所: |
上海期货交易所 |
|
交易代码: |
BU |
|
交易单位: |
10吨/手 |
|
报价单位: |
元(人民币)/吨 |
|
最小变动价位(元/吨): |
2元/吨 |
|
每日价格最大波动限制: |
不超过上一交易日结算价±3% |
|
合约交割月份: |
24个月以内,其中最近1-6个月为连续月份合约,6个月以后为季月合约。 |
|
交易时间: |
上午9:00 - 11:30 下午1:30 - 3:00和交易所规定的其他交易时间 |
|
最后交易日: |
合约交割月份的15日(遇法定假日顺延) |
|
交割日期: |
最后交易日后连续五个工作日 |
|
交割品级: |
70号A级道路石油沥青,具体内容见《上海期货交易所石油沥青期货交割实施细则(试行)》 |
|
交割地点: |
交易所指定交割地点 |
|
最低交易保证金: |
合约价值的4% |
|
交割方式: |
实物交割 |
|
交易品种: |
白银 |
|
交易所: |
上海期货交易所 |
|
交易代码: |
AG |
|
交易单位: |
15千克/手 |
|
报价单位: |
元(人民币)/千克 |
|
最小变动价位(元/吨): |
1元/千克 |
|
每日价格最大波动限制: |
不超过上一交易日结算价±5% |
|
合约交割月份: |
1-12月 |
|
交易时间: |
上午9:00 - 11:30 ,下午1:30 - 3:00 和交易所规定的其他交易时间 |
|
最后交易日: |
合约交割月份的15日(遇法定假日顺延) |
|
交割日期: |
最后交易日后连续五个工作日 |
|
交割品级: |
标准品:符合国标GB/T 4135-2016 IC-Ag99.99规定,其中银含量不低于99.99%。 |
|
交割地点: |
交易所指定交割仓库 |
|
最低交易保证金: |
合约价值的4% |
|
交割方式: |
实物交割 |
|
交易品种: |
燃料油 |
|
交易所: |
上海期货交易所 |
|
交易代码: |
FU |
|
交易单位: |
50吨/手 |
|
报价单位: |
元(人民币)/吨 |
|
最小变动价位(元/吨): |
1元/吨 |
|
每日价格最大波动限制: |
上一个交易日结算价的±5% |
|
合约交割月份: |
1-12月(春节月份除外) |
|
交易时间: |
上午9:00 - 11:30 下午1:30 - 3:00 |
|
最后交易日: |
合约交割月份前一月份的最后一个交易日 |
|
交割日期: |
最后交易日后连续五个工作日 |
|
交割品级: |
180CST燃料油(具体质量规定见附件)或质量优于该标准的其他燃料油。 |
|
交割地点: |
交易所指定交割地点 |
|
最低交易保证金: |
合约价值的8% |
|
交割方式: |
实物交割 |
|
交易品种: |
天然橡胶 |
|
交易所: |
上海期货交易所 |
|
交易代码: |
RU |
|
交易单位: |
10吨/手 |
|
报价单位: |
元(人民币)/吨 |
|
最小变动价位(元/吨): |
5元/吨 |
|
每日价格最大波动限制: |
不超过上一交易日结算价±3% |
|
合约交割月份: |
1、3、4、5、6、7、8、9、10、11月 |
|
交易时间: |
上午9:00 - 11:30, 下午1:30 - 3:00和交易所规定的其他交易时间 |
|
最后交易日: |
合约交割月份的15日(遇法定假日顺延) |
|
交割日期: |
最后交易日后连续五个工作日 |
|
交割品级: |
标准品:1、国产天然橡胶(SCR WF),质量符合国标GB/T8081-2008。2、进口3号烟胶片(RSS3),质量符合《天然橡胶等级的品质与包装国际标准(绿皮书)》(1979年版)。 |
|
交割地点: |
交易所指定交割地点 |
|
最低交易保证金: |
合约价值的5% |
|
交割方式: |
实物交割 |
|
交易品种: |
铅 |
|
交易所: |
上海期货交易所 |
|
交易代码: |
PB |
|
交易单位: |
25吨/手 |
|
报价单位: |
元(人民币)/吨 |
|
最小变动价位(元/吨): |
5元/吨 |
|
每日价格最大波动限制: |
不超过上一交易日结算价±5% |
|
合约交割月份: |
1-12月 |
|
交易时间: |
上午9:00 - 11:30 下午1:30 - 3:00 |
|
最后交易日: |
合约交割月份的15日(遇法定假日顺延) |
|
交割日期: |
最后交易日后连续五个工作日 |
|
交割品级: |
标准品:铅锭,符合国标GB/T 469-2005 Pb99.994规定,其中铅含量不小于99.994%。 |
|
交割地点: |
交易所指定交割仓库 |
|
最低交易保证金: |
合约价值的8% |
|
最小交割单位: |
25吨 |
|
交割方式: |
实物交割 |
|
交易品种: |
线材 |
|
交易所: |
上海期货交易所 |
|
交易代码: |
WR |
|
交易单位: |
10吨/手 |
|
报价单位: |
元(人民币)/吨 |
|
最小变动价位(元/吨): |
1元/吨 |
|
每日价格最大波动限制: |
不超过上一交易日结算价±5% |
|
合约交割月份: |
1-12月 |
|
交易时间: |
上午9:00 - 11:30 下午1:30 - 3:00 |
|
最后交易日: |
合约交割月份的15日(遇法定假日顺延) |
|
交割日期: |
最后交易日后连续五个工作日 |
|
交割品级: |
标准品:符合国标GB1499.1-2008《钢筋混凝土用钢 第1部分:热轧光圆钢筋》HPB235牌号的 φ8mm 线材。 替代品:符合国标GB1499.1-2008《钢筋混凝土用钢 第1部分:热轧光圆钢筋》HPB235牌号的φ6.5mm线材。 |
|
交割地点: |
交易所指定交割仓库 |
|
最低交易保证金: |
合约价值的7% |
|
最小交割单位: |
300吨 |
|
交割方式: |
实物交割 |
|
交易品种: |
螺纹钢 |
|
交易所: |
上海期货交易所 |
|
交易代码: |
RB |
|
交易单位: |
10吨/手 |
|
报价单位: |
元(人民币)/吨 |
|
最小变动价位(元/吨): |
1元/吨 |
|
每日价格最大波动限制: |
不超过上一交易日结算价±5% |
|
合约交割月份: |
1-12月 |
|
交易时间: |
上午9:00 - 11:30, 下午1:30 - 3:00和交易所规定的其他交易时间 |
|
最后交易日: |
合约交割月份的15日(遇法定假日顺延) |
|
交割日期: |
最后交易日后连续五个工作日 |
|
交割品级: |
标准品:符合国标GB1499.2-2007《钢筋混凝土用钢 第2部分:热轧带肋钢筋》HRB400或HRBF400牌号的φ16mm、φ18mm、φ20mm、φ22mm、φ25mm螺纹钢。 替代品:符合国标GB1499.2-2007《钢筋混凝土用钢 第2部分:热轧带肋钢筋》HRB335或HRBF335牌号的φ16mm、φ18mm、φ20mm、φ22mm、φ25mm螺纹钢。 |
|
交割地点: |
交易所指定交割仓库 |
|
最低交易保证金: |
合约价值的7% |
|
最小交割单位: |
300吨 |
|
交割方式: |
实物交割 |
|
交易品种: |
黄金 |
|
交易单位: |
1000克/手 |
|
报价单位: |
元(人民币)/克 |
|
最小变动价位: |
0.05元/克 |
|
每日价格最大波动限制: |
不超过上一交易日结算价±3% |
|
合约交割月份: |
最近三个连续月份的合约以及最近13个月以内的双月合约 |
|
交易时间: |
上午9:00-11:30,下午1:30-3:00和交易所规定的其他交易时间 |
|
最后交易日: |
合约交割月份的15日(遇法定假日顺延) |
|
交割日期: |
最后交易日后连续五个工作日 |
|
交割品级: |
金含量不小于99.95%的国产金锭及经交易所认可的伦敦金银市场协会(LBMA)认定的合格供货商或精炼厂生产的标准金锭(具体质量规定见附件)。 |
|
交割地点: |
交易所指定交割金库 |
|
最低交易保证金: |
合约价值的4% |
|
交割方式: |
实物交割 |
|
交易代码: |
AU |
|
上市交易所: |
上海期货交易所 |
|
交易品种: |
锌 |
|
交易所: |
上海期货交易所 |
|
交易代码: |
ZN |
|
交易单位: |
5吨/手 |
|
报价单位: |
元(人民币)/吨 |
|
最小变动价位(元/吨): |
5元/吨 |
|
每日价格最大波动限制: |
不超过上一交易日结算价±4% |
|
合约交割月份: |
1-12月 |
|
交易时间: |
上午9:00 - 11:30 下午1:30 - 3:00 |
|
最后交易日: |
合约交割月份的15日(遇法定假日顺延) |
|
交割日期: |
最后交易日后连续五个工作日 |
|
交割品级: |
标准品:锌锭,符合国标GB/T 470-2008 ZN99.995规定,其中锌含量不小于99.995%。 替代品:锌锭,符合BS EN 1179:2003 Z1规定,其中锌含量不小于99.995%。 |
|
交割地点: |
交易所指定交割仓库 |
|
最低交易保证金: |
合约价值的5% |
|
最小交割单位: |
25吨 |
|
交割方式: |
实物交割 |
|
交易品种: |
铝 |
|
交易所: |
上海期货交易所 |
|
交易代码: |
AL |
|
交易单位: |
5吨/手 |
|
报价单位: |
元(人民币)/吨 |
|
最小变动价位(元/吨): |
5元/吨 |
|
每日价格最大波动限制: |
不超过上一交易日结算价±3% |
|
合约交割月份: |
1-12月 |
|
交易时间: |
上午9:00 - 11:30 下午1:30 - 3:00 |
|
最后交易日: |
合约交割月份的15日(遇法定假日顺延) |
|
交割日期: |
最后交易日后连续五个工作日 |
|
交割品级: |
标准品:铝锭,符合国标GB/T1196-2008 AL99.70规定,其中铝含量不低于99.70%。 替代品:1、铝锭,符合国标GB/T1196-2008 AL99.85,AL99.90规定。2、铝锭,符合P1020A标准。 |
|
交割地点: |
交易所指定交割仓库 |
|
最低交易保证金: |
合约价值的5% |
|
交割方式: |
实物交割 |
|
交易品种: |
阴极铜 |
|
交易所: |
上海期货交易所 |
|
交易代码: |
CU |
|
交易单位: |
5吨/手 |
|
报价单位: |
元(人民币)/吨 |
|
最小变动价位(元/吨): |
10元/吨 |
|
每日价格最大波动限制: |
不超过上一交易日结算价±3% |
|
合约交割月份: |
1-12月 |
|
交易时间: |
上午9:00 - 11:30 下午1:30 - 3:00 |
|
最后交易日: |
合约交割月份的15日(遇法定假日顺延) |
|
交割日期: |
最后交易日后连续五个工作日 |
|
交割品级: |
标准品:标准阴极铜,符合国标GB/T467-1997 标准阴极铜规定,其中主成份铜加银含量不小于99.95%。 替代品:高纯阴极铜,符合国标GB/T467-1997 高纯阴极铜规定;或符合BS EN 1978:1998高纯阴极铜规定。 |
|
交割地点: |
交易所指定交割仓库 |
|
最低交易保证金: |
合约价值的5% |
|
交割方式: |
实物交割 |
|
交易品种: |
镍 |
|
交易单位: |
1吨/手 |
|
报价单位: |
元(人民币)/吨 |
|
最小变动价位: |
10元/吨 |
|
每日价格最大波动限制: |
不超过上一交易日结算价±4% |
|
合约交割月份: |
1-12月 |
|
交易时间: |
上午9:00-11:30,下午1:30-3:00和交易所规定的其他交易时间 |
|
最后交易日: |
合约交割月份的15日(遇法定假日顺延) |
|
交割日期: |
最后交易日后连续五个工作日 |
|
交割品级: |
标准品:电解镍,符合国标GB/T 6516-2010 Ni9996规定,其中镍和钴的总含量不小于99.96%。替代品:电解镍,符合国标GB/T 6516-2010 Ni9999规定,其中镍和钴的总含量不小于99.99%;或符合ASTM B39-79(2013)规定,其中镍的含量不小于99.8%。 |
|
交割地点: |
交易所指定交割仓库 |
|
最低交易保证金: |
合约价值的5% |
|
最小交割单位: |
6吨 |
|
交割方式: |
实物交割 |
|
交易代码: |
NI |
|
上市交易所: |
上海期货交易所 |
|
交易品种: |
锡 |
|
交易单位: |
1吨/手 |
|
报价单位: |
元(人民币)/吨 |
|
最小变动价位: |
10元/吨 |
|
每日价格最大波动限制: |
不超过上一交易日结算价±4% |
|
合约交割月份: |
1-12月 |
|
交易时间: |
上午9:00-11:30,下午1:30-3:00和交易所规定的其他交易时间 |
|
最后交易日: |
合约交割月份的15日(遇法定假日顺延) |
|
交割日期: |
最后交易日后连续五个工作日 |
|
交割品级: |
标准品:锡锭,符合国标GB/T 728-2010 Sn99.90A牌号规定,其中锡含量不小于99.90%。替代品:锡锭,符合国标GB/T 728-2010 Sn99.90AA牌号规定,其中锡含量不小于99.90%;Sn99.95A、Sn99.95AA牌号规定,其中锡含量不小于99.95%;Sn99.99A牌号规定,其中锡含量不小于99.99%。 |
|
交割地点: |
交易所指定交割仓库 |
|
最低交易保证金: |
合约价值的5% |
|
最小交割单位: |
2吨 |
|
交割方式: |
实物交割 |
|
交易代码: |
SN |
|
上市交易所: |
上海期货交易所 |
| 交易品种 | 焦煤 |
|---|---|
| 交易单位 | 60吨/手 |
| 报价单位 | 元(人民币)/吨 |
| 最小变动价位 | 0.5元/吨 |
| 涨跌停板幅度 | 上一交易日结算价的4% |
| 合约月份 | 1, 2, 3, 4, 5, 6, 7, 8, 9, 10, 11, 12月 |
| 交易时间 | 上午9:00-11:30,下午13:30-15:00,以及交易所规定的其他交易时间 |
| 最后交易日 | 合约月份第10个交易日 |
| 最后交割日 | 最后交易日后第3个交易日 |
| 交割等级 | 大连商品交易所焦煤交割质量标准(F/DCE JM004-2025) |
| 交割地点 | 大连商品交易所焦煤指定交割仓库 |
| 最低交易保证金 | 合约价值的5% |
| 交割方式 | 实物交割 |
| 交易代码 | JM |
| 上市交易所 | 大连商品交易所 |
|
交易品种 |
纯苯 |
|
交易单位 |
30吨/手 |
|
报价单位 |
元(人民币)/吨 |
|
最小变动价位 |
1元/吨 |
|
涨跌停板幅度 |
上一交易日结算价的4% |
|
合约月份 |
1、2、3、4、5、6、7、8、9、10、11、12月 |
|
交易时间 |
上午9:00-11:30,下午13:30-15:00,以及交易所规定的其他交易时间 |
|
最后交易日 |
合约月份倒数第4个交易日 |
|
最后交割日 |
最后交易日后第3个交易日 |
|
交割等级 |
大连商品交易所纯苯交割质量标准 (F/DCE BZ001-2025) |
|
交割地点 |
大连商品交易所纯苯指定交割仓库 |
|
最低交易保证金 |
合约价值的5% |
|
交割方式 |
实物交割 |
|
交易代码 |
BZ |
|
上市交易所 |
大连商品交易所 |
|
合约标的物 |
纯苯期货合约 |
|
合约类型 |
看涨期权、看跌期权 |
|
交易单位 |
1手(30吨)苯乙烯期货合约 |
|
报价单位 |
元(人民币)/吨 |
|
最小变动价位 |
0.5元/吨 |
|
涨跌停板幅度 |
与标的期货合约涨跌停板幅度相同 |
|
合约月份 |
1、2、3、4、5、6、7、8、9、10、11、12月 |
|
交易时间 |
上午9:00-11:30,下午13:30-15:00,以及交易所规定的其他交易时间 |
|
最后交易日 |
标的期货合约交割月份前一个月的第12个交易日,交易所可以根据国家法定节假日调整最后交易日 |
|
到期日 |
同最后交易日 |
|
行权价格 |
行权价格覆盖标的期货合约上一交易日结算价上下浮动1.5倍当日涨跌停板幅度对应的价格范围。 最近六个自然月对应的期权合约:行权价格≤4000元/吨,行权价格间距为50元/吨;4000元/吨<行权价格≤8000元/吨,行权价格间距为100元/吨;行权价格>8000元/吨,行权价格间距为200元/吨。 第七个及随后自然月对应的期权合约:行权价格≤4000元/吨,行权价格间距为100元/吨;4000元/吨<行权价格≤8000元/吨,行权价格间距为200元/吨;行权价格>8000元/吨,行权价格间距为400元/吨 |
|
行权方式 |
美式。买方可以在到期日之前任一交易日的交易时间,以及到期日15:30之前提出行权申请。 |
|
交易代码 |
看涨期权:BZ-合约月份-C-行权价格 看跌期权:BZ-合约月份-P-行权价格 |
|
上市交易所 |
大连商品交易所 |
|
交易品种 |
胶合板 |
|
交易单位 |
500张/手 |
|
报价单位 |
元(人民币)/张 |
|
最小变动价位 |
0.05元/张 |
|
涨跌停板幅度 |
上一交易日结算价的4% |
|
合约月份 |
1,3,5,7,9,11月 |
|
交易时间 |
上午9:00-11:30,下午13:30-15:00,以及交易所规定的其他交易时间 |
|
最后交易日 |
合约月份第10个交易日 |
|
最后交割日 |
最后交易日后第3个交易日 |
|
交割等级 |
大连商品交易所胶合板交割质量标准 (F/DCE BB003-2023) |
|
交割地点 |
大连商品交易所胶合板指定交割仓库、指定车板交割场所 |
|
最低交易保证金 |
合约价值的5% |
|
交割方式 |
实物交割 |
|
交易代码 |
BB |
|
上市交易所 |
大连商品交易所 |

|
合约标的物 |
苯乙烯期货合约 |
|
合约类型 |
看涨期权、看跌期权 |
|
交易单位 |
1手(5吨)苯乙烯期货合约 |
|
报价单位 |
元(人民币)/吨 |
|
最小变动价位 |
0.5元/吨 |
|
涨跌停板幅度 |
与苯乙烯期货合约涨跌停板幅度相同 |
|
合约月份 |
1、2、3、4、5、6、7、8、9、10、11、12月 |
|
交易时间 |
每周一至周五上午9:00~11:30,下午13:30~15:00,以及交易所规定的其他时间 |
|
最后交易日 |
标的期货合约交割月份前一个月的第5个交易日 |
|
到期日 |
同最后交易日 |
|
行权价格 |
行权价格覆盖苯乙烯期货合约上一交易日结算价上下浮动1.5倍当日涨跌停板幅度对应的价格范围。行权价格≤5000元/吨,行权价格间距为50元/吨;5000元/吨<行权价格≤10000元/吨,行权价格间距为100元/吨; 行权价格>10000元/吨, 行权价格间距为200元/吨。 |
|
行权方式 |
美式。买方可以在到期日之前任一交易日的交易时间,以及到期日15:30之前提出行权申请。 |
|
交易代码 |
看涨期权:EB-合约月份-C-行权价格 看跌期权:EB-合约月份-P-行权价格 |
|
上市交易所 |
大连商品交易所 |
注1:日盘交易分三个交易小节,分别为第一节9:00-10:15、第二节10:30-11:30和第三节13:30-15:00。
注2:本品种已开展夜盘交易,夜盘交易时间为21:00-23:00。
|
合约标的物 |
乙二醇期货合约 |
|
合约类型 |
看涨期权、看跌期权 |
|
交易单位 |
1手(10吨)乙二醇期货合约 |
|
报价单位 |
元(人民币)/吨 |
|
最小变动价位 |
0.5元/吨 |
|
涨跌停板幅度 |
与乙二醇期货合约涨跌停板幅度相同 |
|
合约月份 |
1、2、3、4、5、6、7、8、9、10、11、12月 |
|
交易时间 |
每周一至周五上午9:00~11:30,下午13:30~15:00,以及交易所规定的其他时间 |
|
最后交易日 |
标的期货合约交割月份前一个月的第5个交易日 |
|
到期日 |
同最后交易日 |
|
行权价格 |
行权价格覆盖乙二醇期货合约上一交易日结算价上下浮动1.5倍当日涨跌停板幅度对应的价格范围。行权价格≤2500元/吨,行权价格间距为25元/吨;2500元/吨<行权价格≤5000元/吨,行权价格间距为50元/吨;行权价格>5000元/吨,行权价格间距为100元/吨。 |
|
行权方式 |
美式。买方可以在到期日之前任一交易日的交易时间,以及到期日15:30之前提出行权申请。 |
|
交易代码 |
看涨期权:EG-合约月份-C-行权价格 看跌期权:EG-合约月份-P-行权价格 |
|
上市交易所 |
大连商品交易所 |
注1:日盘交易分三个交易小节,分别为第一节9:00-10:15、第二节10:30-11:30和第三节13:30-15:00。
注2:本品种已开展夜盘交易,夜盘交易时间为21:00-23:00。
|
合约标的物 |
豆油期货合约 |
|
合约类型 |
看涨期权、看跌期权 |
|
交易单位 |
1手(10吨)豆油期货合约 |
|
报价单位 |
元(人民币)/吨 |
|
最小变动价位 |
0.5元/吨 |
|
涨跌停板幅度 |
与豆油期货合约涨跌停板幅度相同 |
|
合约月份 |
1、3、5、7、8、9、11、12月 |
|
交易时间 |
每周一至周五上午9:00~11:30,下午13:30~15:00,以及交易所规定的其他时间 |
|
最后交易日 |
标的期货合约交割月份前一个月的第5个交易日 |
|
到期日 |
同最后交易日 |
|
行权价格 |
行权价格覆盖豆油期货合约上一交易日结算价上下浮动1.5倍当日涨跌停板幅度对应的价格范围。行权价格≤5000元/吨,行权价格间距为50元/吨;5000元/吨<行权价格≤10000元/吨,行权价格间距为100元/吨;行权价格>10000元/吨,行权价格间距为200元/吨。 |
|
行权方式 |
美式。买方可以在到期日之前任一交易日的交易时间,以及到期日15:30之前提出行权申请。 |
|
交易代码 |
看涨期权:Y-合约月份-C-行权价格 看跌期权:Y-合约月份-P-行权价格 |
|
上市交易所 |
大连商品交易所 |
|
合约标的物 |
黄大豆2号期货合约 |
|
合约类型 |
看涨期权、看跌期权 |
|
交易单位 |
1手(10吨)黄大豆2号期货合约 |
|
报价单位 |
元(人民币)/吨 |
|
最小变动价位 |
0.5元/吨 |
|
涨跌停板幅度 |
与黄大豆2号期货合约涨跌停板幅度相同 |
|
合约月份 |
1、2、3、4、5、6、7、8、9、10、11、12月 |
|
交易时间 |
每周一至周五上午9:00~11:30,下午13:30~15:00,以及交易所规定的其他时间 |
|
最后交易日 |
标的期货合约交割月份前一个月的第5个交易日 |
|
到期日 |
同最后交易日 |
|
行权价格 |
行权价格覆盖黄大豆2号期货合约上一交易日结算价上下浮动1.5倍当日涨跌停板幅度对应的价格范围。行权价格≤2500元/吨,行权价格间距为25元/吨;2500元/吨<行权价格≤5000元/吨,行权价格间距为50元/吨;行权价格>5000元/吨,行权价格间距为100元/吨。 |
|
行权方式 |
美式。买方可以在到期日之前任一交易日的交易时间,以及到期日15:30之前提出行权申请。 |
|
交易代码 |
看涨期权:B-合约月份-C-行权价格 看跌期权:B-合约月份-P-行权价格 |
|
上市交易所 |
大连商品交易所 |
|
合约标的物 |
黄大豆1号期货合约 |
|
合约类型 |
看涨期权、看跌期权 |
|
交易单位 |
1手(10吨)黄大豆1号期货合约 |
|
报价单位 |
元(人民币)/吨 |
|
最小变动价位 |
0.5元/吨 |
|
涨跌停板幅度 |
与黄大豆1号期货合约涨跌停板幅度相同 |
|
合约月份 |
1、3、5、7、9、11月 |
|
交易时间 |
每周一至周五上午9:00~11:30,下午13:30~15:00,以及交易所规定的其他时间 |
|
最后交易日 |
标的期货合约交割月份前一个月的第5个交易日 |
|
到期日 |
同最后交易日 |
|
行权价格 |
行权价格覆盖黄大豆1号期货合约上一交易日结算价上下浮动1.5倍当日涨跌停板幅度对应的价格范围。行权价格≤2500元/吨,行权价格间距为25元/吨;2500元/吨<行权价格≤5000元/吨,行权价格间距为50元/吨;行权价格>5000元/吨,行权价格间距为100元/吨。 |
|
行权方式 |
美式。买方可以在到期日之前任一交易日的交易时间,以及到期日15:30之前提出行权申请。 |
|
交易代码 |
看涨期权:A-合约月份-C-行权价格 看跌期权:A-合约月份-P-行权价格 |
|
上市交易所 |
大连商品交易所 |
|
合约标的物 |
棕榈油期货合约 |
|
合约类型 |
看涨期权、看跌期权 |
|
交易单位 |
1手(10吨)棕榈油期货合约 |
|
报价单位 |
元(人民币)/吨 |
|
最小变动价位 |
0.5元/吨 |
|
涨跌停板幅度 |
与棕榈油期货合约涨跌停板幅度相同 |
|
合约月份 |
1、2、3、4、5、6、7、8、9、10、11、12月 |
|
交易时间 |
每周一至周五上午9:00~11:30,下午13:30~15:00,以及交易所规定的其他时间 |
|
最后交易日 |
标的期货合约交割月份前一个月的第5个交易日 |
|
到期日 |
同最后交易日 |
|
行权价格 |
行权价格覆盖棕榈油期货合约上一交易日结算价上下浮动1.5倍当日涨跌停板幅度对应的价格范围。行权价格≤5000元/吨,行权价格间距为50元/吨;5000元/吨行权价格≤10000元/吨,行权价格间距为100元/吨;行权价格>10000元/吨,行权价格间距为200元/吨。 |
|
行权方式 |
美式。买方可以在到期日之前任一交易日的交易时间,以及到期日15:30之前提出行权申请。 |
|
交易代码 |
看涨期权:P-合约月份-C-行权价格 看跌期权:P-合约月份-P-行权价格 |
|
上市交易所 |
大连商品交易所 |
注1:日盘交易分三个交易小节,分别为第一节9:00-10:15、第二节10:30-11:30和第三节13:30-15:00。
注2:本品种已开展夜盘交易,夜盘交易时间为21:00-23:00。
|
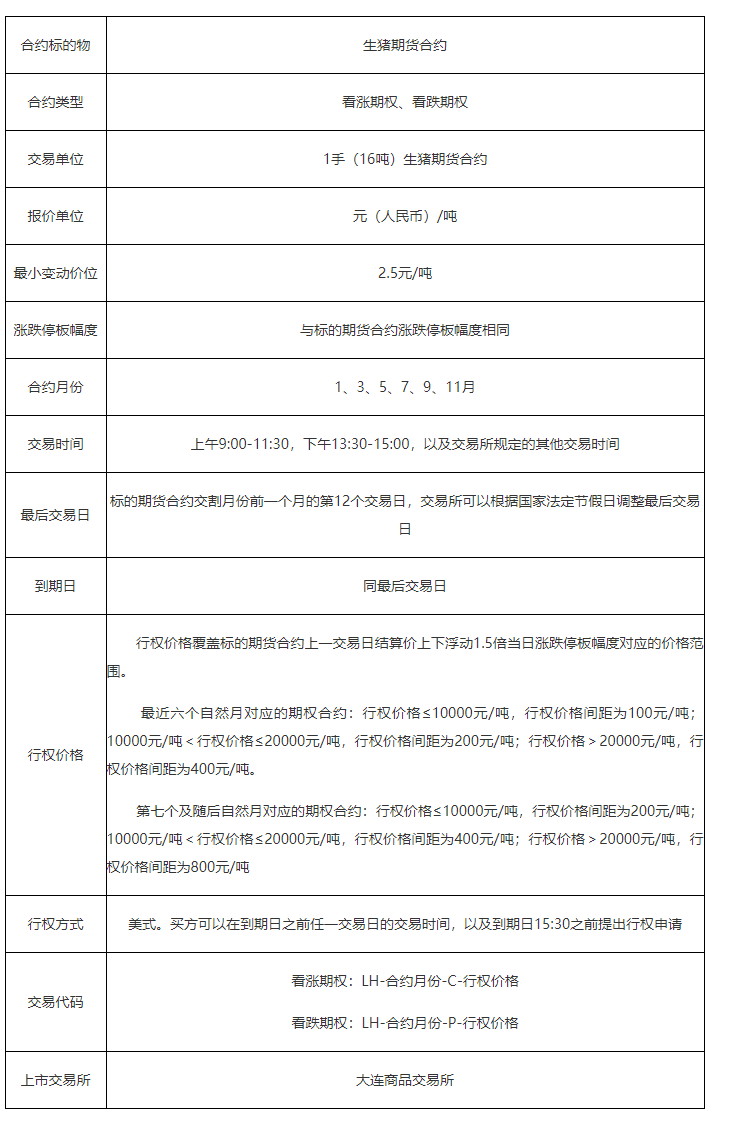
交易品种 |
生猪 |
|
交易单位 |
16吨/手 |
|
报价单位 |
元(人民币)/吨 |
|
最小变动价位 |
5元/吨 |
|
涨跌停板幅度 |
上一交易日结算价的4% |
|
合约月份 |
1、3、5、7、9、11月 |
|
交易时间 |
每周一至周五上午9:00~11:30,下午13:30~15:00,以及交易所规定的其他时间 |
|
最后交易日 |
合约月份倒数第4个交易日 |
|
最后交割日 |
最后交易日后第3个交易日 |
|
交割等级 |
大连商品交易所生猪交割质量标准 (F/DCE LH001-2021) |
|
交割地点 |
大连商品交易所生猪指定交割仓库、指定车板交割场所 |
|
最低交易保证金 |
合约价值的5% |
|
交割方式 |
实物交割 |
|
交易代码 |
LH |
|
上市交易所 |
大连商品交易所 |
|
合约标的物 |
液化石油气期货合约 |
|
合约类型 |
看涨期权、看跌期权 |
|
交易单位 |
1手(20吨)液化石油气期货合约 |
|
报价单位 |
元(人民币)/吨 |
|
最小变动价位 |
0.2元/吨 |
|
涨跌停板幅度 |
与液化石油气期货合约涨跌停板幅度相同 |
|
合约月份 |
1、2、3、4、5、6、7、8、9、10、11、12月 |
|
交易时间 |
每周一至周五上午9:00~11:30,下午13:30~15:00,以及交易所规定的其他时间 |
|
最后交易日 |
标的期货合约交割月份前一个月的第5个交易日 |
|
到期日 |
同最后交易日 |
|
行权价格 |
行权价格覆盖液化石油气期货合约上一交易日结算价上下浮动1.5倍当日涨跌停板幅度对应的价格范围。行权价格≤2000元/吨,行权价格间距为25元/吨;2000元/吨行权价格≤6000元/吨,行权价格间距为50元/吨;行权价格>6000元/吨,行权价格间距为100元/吨。 |
|
交易品种 |
液化石油气 |
|
交易单位 |
20吨/手 |
|
报价单位 |
元(人民币)/吨 |
|
最小变动价位 |
1元/吨 |
|
涨跌停板幅度 |
上一交易日结算价的4% |
|
合约月份 |
1、2、3、4、5、6、7、8、9、10、11、12月 |
|
交易时间 |
每周一至周五上午9:00~11:30,下午13:30~15:00,以及交易所规定的其他时间 |
|
最后交易日 |
合约月份倒数第4个交易日 |
|
最后交割日 |
最后交易日后第3个交易日 |
|
交割等级 |
大连商品交易所液化石油气交割质量标准(F/DCE PG001-2020) |
|
交割地点 |
大连商品交易所液化石油气指定交割仓库 |
|
最低交易保证金 |
合约价值的5% |
|
交割方式 |
实物交割 |
|
交易代码 |
PG |
|
上市交易所 |
大连商品交易所 |
|
合约标的物 |
铁矿石期货合约 |
|
合约类型 |
看涨期权、看跌期权 |
|
交易单位 |
1手(100吨)铁矿石期货合约 |
|
报价单位 |
元(人民币)/吨 |
|
最小变动价位 |
0.1元/吨 |
|
涨跌停板幅度 |
与铁矿石期货合约涨跌停板幅度相同 |
|
合约月份 |
1、2、3、4、5、6、7、8、9、10、11、12月 |
|
交易时间 |
每周一至周五上午9:00~11:30,下午13:30~15:00,以及交易所规定的其他时间 |
|
最后交易日 |
标的期货合约交割月份前一个月的第5个交易日 |
|
到期日 |
同最后交易日 |
|
行权价格 |
行权价格覆盖铁矿石期货合约上一交易日结算价上下浮动1.5倍当日涨跌停板幅度对应的价格范围。行权价格≤300元/吨,行权价格间距为5元/吨;300元/吨<行权价格≤1000元/吨,行权价格间距为10元/吨;行权价格>1000元/吨,行权价格间距为20元/吨。 |
|
行权方式 |
美式。买方可以在到期日之前任一交易日的交易时间,以及到期日15:30之前提出行权申请。 |
|
交易代码 |
看涨期权:I-合约月份-C-行权价格 看跌期权:I-合约月份-P-行权价格 |
|
上市交易所 |
大连商品交易所 |
| 合约标的物 | 玉米期货合约 |
|---|---|
| 合约类型 | 看涨期权、看跌期权 |
| 交易单位 | 1手(10吨)玉米期货合约 |
| 报价单位 | 元(人民币)/吨 |
| 最小变动价位 | 0.5元/吨 |
| 涨跌停板幅度 | 与标的期货合约涨跌停板幅度相同 |
| 合约月份 | 1, 3, 5, 7, 9, 11月 |
| 交易时间 | 上午9:00-11:30,下午13:30-15:00,以及交易所规定的其他交易时间 |
| 最后交易日 | 常规期权:标的期货合约交割月份前一个月的第12个交易日;
系列期权:标的期货合约交割月份前两个月的第12个交易日。 交易所可以根据国家法定节假日调整最后交易日 |
| 到期日 | 同最后交易日 |
| 行权价格 |
行权价格覆盖标的期货合约上一交易日结算价上下浮动1.5倍当日涨跌停板幅度对应的价格范围。 最近六个自然月对应的期权合约:行权价格≤1000元/吨,行权价格间距为10元/吨;1000元/吨<行权价格≤3000元/吨,行权价格间距为20元/吨;行权价格>3000元/吨,行权价格间距为40元/吨。 第七个及随后自然月对应的期权合约:行权价格≤1000元/吨,行权价格间距为20元/吨;1000元/吨<行权价格≤3000元/吨,行权价格间距为40元/吨;行权价格>3000元/吨,行权价格间距为80元/吨。 |
|
行权方式 |
美式。买方可以在到期日之前任一交易日的交易时间,以及到期日15:30之前提出行权申请 |
|
交易代码 |
常规期权:看涨期权为C-合约月份-C-行权价格,看跌期权为C-合约月份-P-行权价格
系列期权:看涨期权为C-合约月份-MS-C-行权价格,看跌期权为C-合约月份-MS-P-行权价格 |
|
上市交易所 |
大连商品交易所 |
|
注1:日盘交易分三个交易小节,分别为第一节9:00-10:15、第二节10:30-11:30和第三节13:30-15:00。 注2:本品种已开展夜盘交易,夜盘交易时间为21:00-23:00。 |
|
|
交易品种 |
乙二醇 |
|
交易单位 |
10吨/手 |
|
报价单位 |
元(人民币)/吨 |
|
最小变动价位 |
1元/吨 |
|
涨跌停板幅度 |
上一交易日结算价的4% |
|
合约月份 |
1、2、3、4、5、6、7、8、9、10、11、12月 |
|
交易时间 |
每周一至周五上午9:00~11:30,下午13:30~15:00,以及交易所规定的其他时间 |
|
最后交易日 |
合约月份倒数第4个交易日 |
|
最后交割日 |
最后交易日后第3个交易日 |
|
交割等级 |
大连商品交易所乙二醇交割质量标准(F/DCE EG001-2018) |
|
交割地点 |
大连商品交易所乙二醇指定交割仓库 |
|
最低交易保证金 |
合约价值的5% |
|
交割方式 |
实物交割 |
|
交易代码 |
EG |
|
上市交易所 |
大连商品交易所 |
| 合约标的物 | 豆粕期货合约 |
|---|---|
| 合约类型 | 看涨期权、看跌期权 |
| 交易单位 | 1手(10吨)豆粕期货合约 |
| 报价单位 | 元(人民币)/吨 |
| 最小变动价位 | 0.5元/吨 |
| 涨跌停板幅度 | 与标的期货合约涨跌停板幅度相同 |
| 合约月份 |
1, 3, 5, 7, 8, 9, 11, 12月 |
| 交易时间 | 上午9:00-11:30,下午13:30-15:00,以及交易所规定的其他交易时间 |
| 最后交易日 |
常规期权:标的期货合约交割月份前一个月的第12个交易日; 系列期权:标的期货合约交割月份前两个月的第12个交易日。 交易所可以根据国家法定节假日调整最后交易日 |
| 到期日 | 同最后交易日 |
| 行权价格 |
行权价格覆盖标的期货合约上一交易日结算价上下浮动1.5倍当日涨跌停板幅度对应的价格范围。 最近六个自然月对应的期权合约:行权价格≤2000元/吨,行权价格间距为25元/吨;2000元/吨<行权价格≤5000元/吨,行权价格间距为50元/吨;行权价格>5000元/吨,行权价格间距为100元/吨。第七个及随后自然月对应的期权合约:行权价格≤2000元/吨,行权价格间距为50元/吨;2000元/吨<行权价格≤5000元/吨,行权价格间距为100元/吨;行权价格>5000元/吨,行权价格间距为200元/吨。 |
|
行权方式 |
美式。买方可以在到期日之前任一交易日的交易时间,以及到期日15:30之前提出行权申请。 |
|
交易代码 |
常规期权:看涨期权为M-合约月份-C-行权价格,看跌期权为M-合约月份-P-行权价格
系列期权:看涨期权为M-合约月份-MS-C-行权价格,看跌期权为M-合约月份-MS-P-行权价格 |
|
上市交易所 |
大连商品交易所 |
|
注1:日盘交易分三个交易小节,分别为第一节9:00-10:15、第二节10:30-11:30和第三节13:30-15:00。 注2:本品种已开展夜盘交易,夜盘交易时间为21:00-23:00。 |
|
|
交易品种: |
黄大豆1号 |
|
交易所: |
大连商品交易所 |
|
交易代码: |
A |
|
交易单位: |
10吨/手 |
|
报价单位: |
元(人民币)/吨 |
|
最小变动价位(元/吨): |
1元/吨 |
|
涨跌停板幅度: |
上一交易日结算价的4% *(当前暂为5%) |
|
合约月份: |
1,3,5,7,9,11 月 |
|
交易时间: |
每周一至周五上午9:00~11:30,下午13:30~15:00 |
|
最后交易日: |
合约月份第10个交易日 |
|
最后交割日: |
最后交易日后第3个交易日 |
|
交割等级: |
大连商品交易所黄大豆1号交割质量标准 |
|
交割地点: |
大连商品交易所指定交割仓库 |
|
最低交易保证金: |
合约价值的5% *(当前暂为7%) |
|
交割方式: |
实物交割 |
|
交易品种: |
黄大豆2号 |
|
交易所: |
大连商品交易所 |
|
交易代码: |
B |
|
交易单位: |
10吨/手 |
|
报价单位: |
元(人民币)/吨 |
|
最小变动价位(元/吨): |
1元/吨 |
|
涨跌停板幅度: |
上一交易日结算价的4% *(当前暂为5%) |
|
合约月份: |
1,3,5,7,9,11 月 |
|
交易时间: |
每周一至周五上午9:00~11:30,下午13:30~15:00 |
|
最后交易日: |
合约月份第10个交易日 |
|
最后交割日: |
最后交易日后第3个交易日 |
|
交割等级: |
符合《大连商品交易所黄大豆2号交割质量标准(FB/DCE D001-2009)》 |
|
交割地点: |
大连商品交易所指定交割仓库 |
|
最低交易保证金: |
合约价值的5% *(当前暂为7%) |
|
交割方式: |
实物交割 |
|
交易品种: |
黄玉米 |
|
交易所: |
大连商品交易所 |
|
交易代码: |
C |
|
交易单位: |
10吨/手 |
|
报价单位: |
元(人民币)/吨 |
|
最小变动价位(元/吨): |
1元/吨 |
|
涨跌停板幅度: |
上一交易日结算价的4% *(当前暂为5%) |
|
合约月份: |
1,3,5,7,9,11 月 |
|
交易时间: |
每周一至周五上午9:00~11:30,下午13:30~15:00 |
|
最后交易日: |
合约月份第10个交易日 |
|
最后交割日: |
最后交易日后第3个交易日 |
|
交割等级: |
大连商品交易所玉米交割质量标准 |
|
交割地点: |
大连商品交易所玉米指定交割仓库 |
|
最低交易保证金: |
合约价值的5% *(当前暂为7%) |
|
交割方式: |
实物交割 |
| 交易品种: | 豆粕 |
| 交易所: | 大连商品交易所 |
| 交易代码: | M |
| 交易单位: | 10吨/手 |
| 报价单位: | 元(人民币)/吨 |
| 最小变动价位(元/吨): | 1元/吨 |
| 涨跌停板幅度: | 上一交易日结算价的4% *(当前暂为5%) |
| 合约月份: | 1,3,5,7,8,9,11,12月 |
| 交易时间: | 每周一至周五上午9:00~11:30,下午13:30~15:00 |
| 最后交易日: | 合约月份第10个交易日 |
| 最后交割日: | 最后交易日后第3个交易日 |
| 交割等级: | 大连商品交易所豆粕交割质量标准 |
| 交割地点: | 大连商品交易所指定交割仓库 |
| 最低交易保证金: | 合约价值的5% *(当前暂为7%) |
| 交割方式: | 实物交割 |
|
交易品种: |
大豆原油 |
|
交易所: |
大连商品交易所 |
|
交易代码: |
Y |
|
交易单位: |
10吨/手 |
|
报价单位: |
元(人民币)/吨 |
|
最小变动价位(元/吨): |
2元/吨 |
|
涨跌停板幅度: |
上一交易日结算价的4% *(当前暂为5%) |
|
合约月份: |
1,3,5,7,8,9,11,12月 |
|
交易时间: |
每周一至周五上午9:00~11:30,下午13:30~15:00 |
|
最后交易日: |
合约月份第10个交易日 |
|
最后交割日: |
最后交易日后第3个交易日 |
|
交割等级: |
大连商品交易所豆油交割质量标准 |
|
交割地点: |
大连商品交易所指定交割仓库 |
|
最低交易保证金: |
合约价值的5% *(当前暂为7%) |
|
交割方式: |
实物交割 |
|
交易品种: |
聚氯乙烯 |
|
交易所: |
大连商品交易所 |
|
交易代码: |
V |
|
交易单位: |
5吨/手 |
|
报价单位: |
元(人民币)/吨 |
|
最小变动价位(元/吨): |
5元/吨 |
|
涨跌停板幅度: |
上一交易日结算价的4% *(当前暂为5%) |
|
合约月份: |
1,2,3,4,5,6,7,8,9,10,11,12 月 |
|
交易时间: |
每周一至周五上午9:00~11:30,下午13:30~15:00 |
|
最后交易日: |
合约月份第10个交易日 |
|
最后交割日: |
最后交易日后第3个交易日 |
|
交割等级: |
质量标准符合《悬浮法通用型聚氯乙烯树脂(GB/T 5761-2006)》规定的SG5型一等品和优等品 |
|
交割地点: |
大连商品交易所指定交割仓库 |
|
最低交易保证金: |
合约价值的5% *(当前暂为7%) |
|
交割方式: |
实物交割 |
| 交易品种: | 线型低密度聚乙烯 |
| 交易所: | 大连商品交易所 |
| 交易代码: | L |
| 交易单位: | 5吨/手 |
| 报价单位: | 元(人民币)/吨 |
| 最小变动价位(元/吨): | 5元/吨 |
| 涨跌停板幅度: | 上一交易日结算价的4% *(当前暂为5%) |
| 合约月份: | 1,2,3,4,5,6,7,8,9,10,11,12 月 |
| 交易时间: | 每周一至周五上午9:00~11:30,下午13:30~15:00 |
| 最后交易日: | 合约月份第10个交易日 |
| 最后交割日: | 最后交易日后第3个交易日 |
| 交割等级: | 大连商品交易所线型低密度聚乙烯交割质量标准 |
| 交割地点: | 大连商品交易所线型低密度聚乙烯指定交割仓库 |
| 最低交易保证金: | 合约价值的5% *(当前暂为7%) |
| 交割方式: | 实物交割 |
|
交易品种: |
棕榈油 |
|
交易单位: |
10吨/手 |
|
报价单位: |
元(人民币)/吨 |
|
最小变动价位: |
2元/吨 |
|
涨跌停板幅度: |
上一交易日结算价的4% |
|
合约月份: |
1,2,3,4,5,6,7,8,9,10,11,12 月 |
|
交易时间: |
每周一至周五上午9:00~11:30,下午13:30~15:00,以及交易所规定的其他时间 |
|
最后交易日: |
合约月份第10个交易日 |
|
最后交割日: |
最后交易日后第3个交易日 |
|
交割等级: |
大连商品交易所棕榈油交割质量标准 |
|
交割地点: |
大连商品交易所棕榈油指定交割仓库 |
|
最低交易保证金: |
合约价值的5% |
|
交易手续费: |
不超过6元/手 (当前暂为2.5元/手) |
|
交割方式: |
实物交割 |
|
交易代码: |
P |
|
上市交易所: |
大连商品交易所 |
|
交易品种: |
冶金焦炭 |
|
交易所: |
大连商品交易所 |
|
交易代码: |
J |
|
交易单位: |
100吨/手 |
|
报价单位: |
元(人民币)/吨 |
|
最小变动价位(元/吨): |
1元/吨 |
|
涨跌停板幅度: |
上一交易日结算价的4% |
|
合约月份: |
1-12月 |
|
交易时间: |
每周一至周五上午9:00~11:30,下午13:30~15:00 |
|
最后交易日: |
合约月份第10个交易日 |
|
最后交割日: |
最后交易日后第3个交易日 |
|
交割等级: |
大连商品交易所焦炭交割质量标准 |
|
交割地点: |
大连商品交易所焦炭指定交割仓库 |
|
最低交易保证金: |
合约价值的5% |
|
交割方式: |
实物交割 |
|
交易品种: |
焦煤 |
|
交易所: |
大连商品交易所 |
|
交易代码: |
JM |
|
交易单位: |
60吨/手 |
|
报价单位: |
元(人民币)/吨 |
|
最小变动价位(元/吨): |
1元/吨 |
|
涨跌停板幅度: |
上一交易日结算价的4% |
|
合约月份: |
1-12月 |
|
交易时间: |
每周一至周五上午9:00~11:30,下午13:30~15:00 |
|
最后交易日: |
合约月份第10个交易日 |
|
最后交割日: |
最后交易日后第3个交易日 |
|
交割等级: |
大连商品交易所焦煤交割质量标准 |
|
交割地点: |
大连商品交易所焦煤指定交割仓库 |
|
最低交易保证金: |
合约价值的5% |
|
交割方式: |
实物交割 |
|
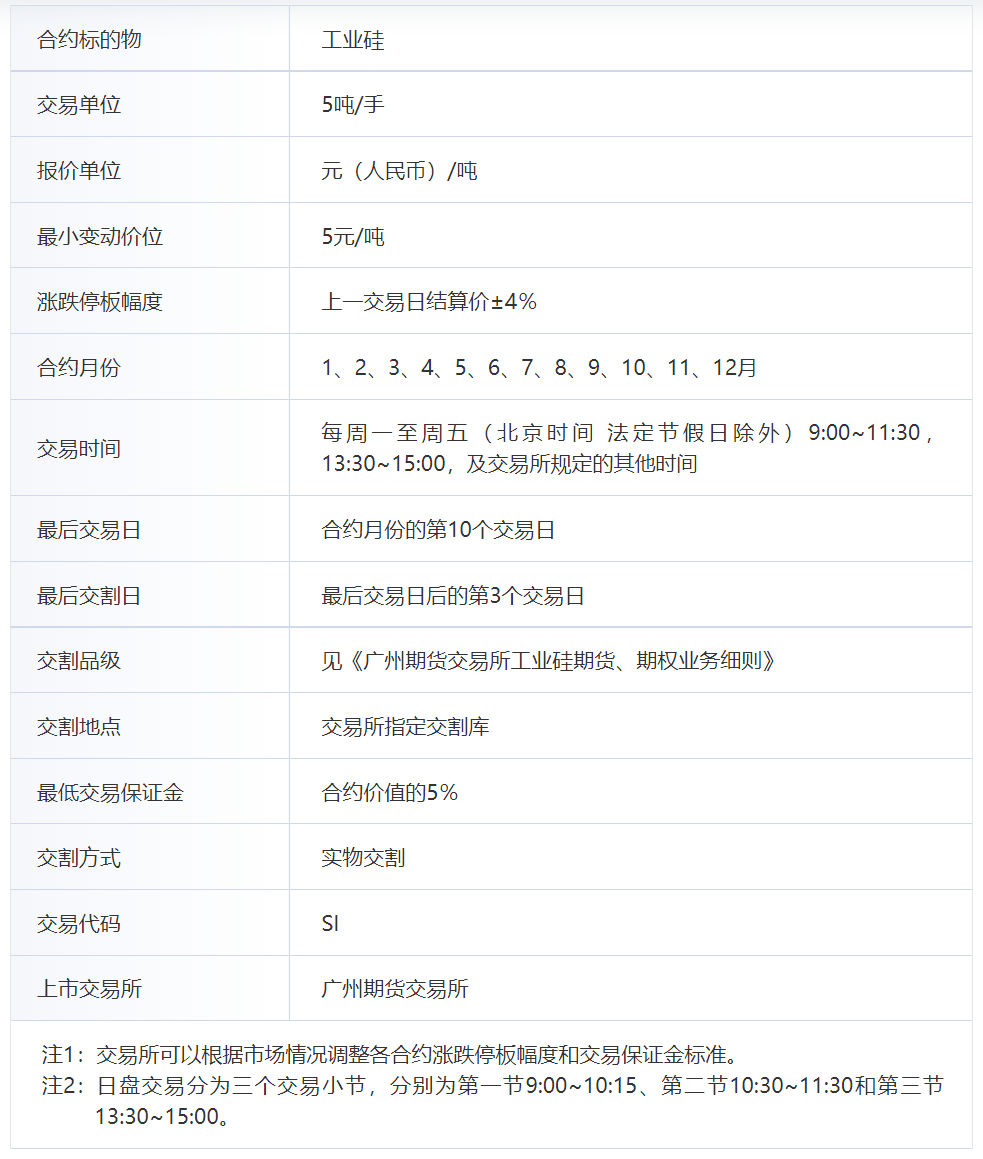
交易品种: |
铁矿石 |
|
交易所: |
大连商品交易所 |
|
交易代码: |
I |
|
交易单位: |
100吨/手 |
|
报价单位: |
元(人民币)/吨 |
|
最小变动价位(元/吨): |
1元/吨 |
|
涨跌停板幅度: |
上一交易日结算价的4% |
|
合约月份: |
1-12月 |
|
交易时间: |
每周一至周五上午9:00~11:30,下午13:30~15:00 |
|
最后交易日: |
合约月份第10个交易日 |
|
最后交割日: |
最后交易日后第3个交易日 |
|
交割等级: |
大连商品交易所铁矿石交割质量标准 |
|
交割地点: |
大连商品交易所铁矿石指定交割仓库及指定交割地点 |
|
最低交易保证金: |
合约价值的5% |
|
交割方式: |
实物交割 |
|
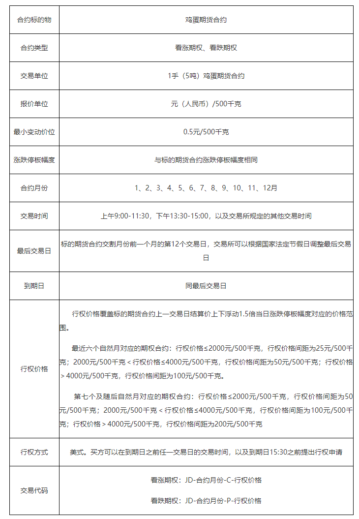
交易品种: |
鲜鸡蛋 |
|
交易所: |
大连商品交易所 |
|
交易代码: |
JD |
|
交易单位: |
5吨/手 |
|
报价单位: |
元(人民币)/500千克 |
|
最小变动价位(元/吨): |
1元/500千克 |
|
涨跌停板幅度: |
上一交易日结算价的4% |
|
合约月份: |
1,2,3,4,5,6,9,10,11,12 月 |
|
交易时间: |
每周一至周五上午9:00~11:30,下午13:30~15:00 |
|
最后交易日: |
合约月份第10个交易日 |
|
最后交割日: |
最后交易日后第3个交易日 |
|
交割等级: |
大连商品交易所鸡蛋交割质量标准 |
|
交割地点: |
大连商品交易所鸡蛋指定交割仓库 |
|
最低交易保证金: |
合约价值的5% |
|
交割方式: |
实物交割 |
|
交易品种: |
中密度纤维板 |
|
交易单位: |
500张/手 |
|
报价单位: |
元(人民币)/张 |
|
最小变动单位: |
0.05元/张 |
|
涨跌停板幅度: |
上一交易日结算价的4% |
|
合约月份: |
1,2,3,4,5,6,7,8,9,10,11,12 月 |
|
交易时间: |
每周一至周五上午9:00~11:30,下午13:30~15:00 |
|
最后交易日: |
合约月份第10个交易日 |
|
最后交割日: |
最后交易日后第3个交易日 |
|
交割等级: |
大连商品交易所纤维板交割质量标准 |
|
交割地点: |
大连商品交易所纤维板指定交割仓库 |
|
最低交易保证金: |
合约价值的5% |
|
交割方式: |
实物交割 |
|
交易代码: |
FB |
|
上市交易所: |
大连商品交易所 |
|
交易品种: |
聚丙烯 |
|
交易单位: |
5吨/手 |
|
报价单位: |
元(人民币)/吨 |
|
最小变动价位: |
1元/吨 |
|
涨跌停板幅度: |
上一交易日结算价的4% |
|
合约月份: |
1,2,3,4,5,6,7,8,9,10,11,12 月 |
|
交易时间: |
每周一至周五上午9:00~11:30,下午13:30~15:00 |
|
最后交易日: |
合约月份第10个交易日 |
|
最后交割日: |
最后交易日后第3个交易日 |
|
交割等级: |
大连商品交易所聚丙烯交割质量标准 |
|
交割地点: |
大连商品交易所聚丙烯指定交割仓库 |
|
最低交易保证金: |
合约价值的5% |
|
交割方式: |
实物交割 |
|
交易代码: |
PP |
|
上市交易所: |
大连商品交易所 |
|
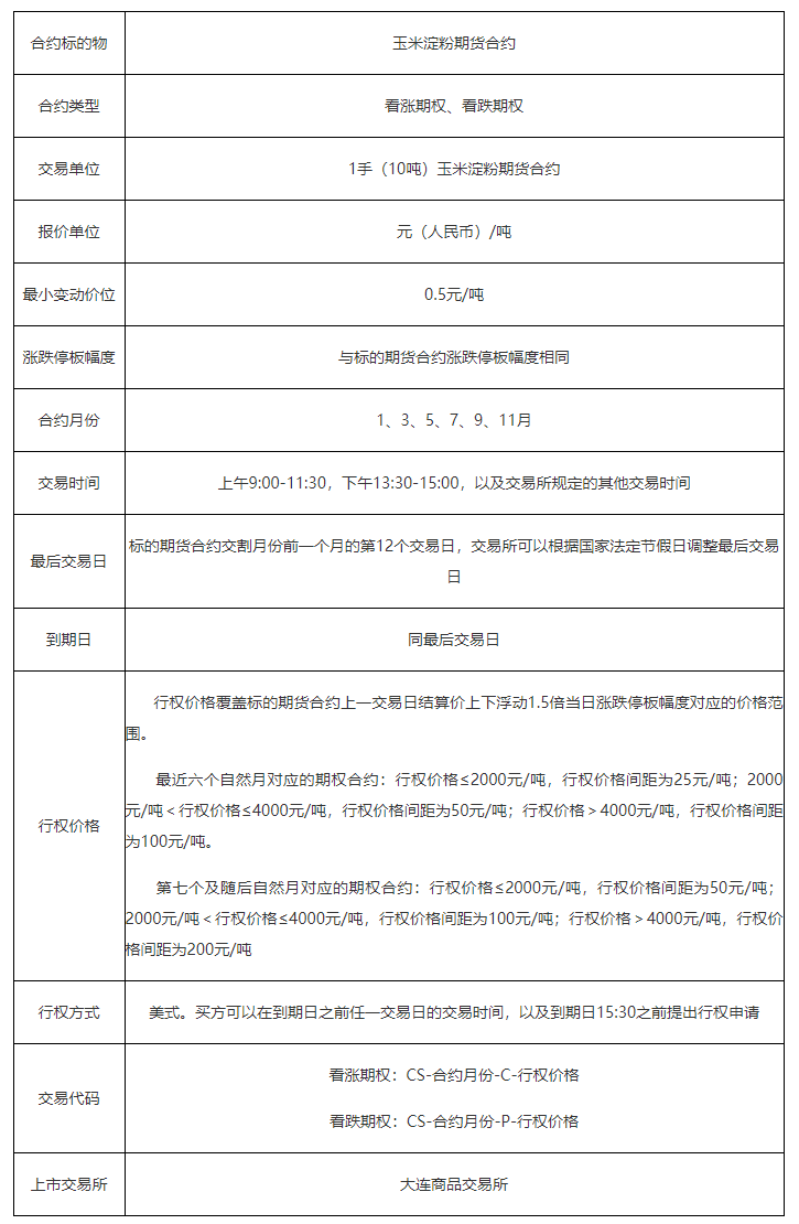
交易品种: |
玉米淀粉 |
|
交易单位: |
10吨/手 |
|
报价单位: |
元(人民币)/吨 |
|
最小变动价位: |
1元/吨 |
|
涨跌停板幅度: |
上一交易日结算价的4% |
|
合约月份: |
1, 3, 5, 7, 9, 11,月 |
|
交易时间: |
每周一至周五上午9:00-11:30,下午13:30-15:00,以及交易所规定的其他时间 |
|
最后交易日: |
合约月份第10个交易日 |
|
最后交割日: |
最后交易日后第3个交易日 |
|
交割等级: |
大连商品交易所玉米淀粉交割质量标准 |
|
交割地点: |
大连商品交易所玉米淀粉指定交割仓库 |
|
最低交易保证金: |
合约价值的5% |
|
交割方式: |
实物交割 |
|
交易代码: |
CS |
|
上市交易所: |
大连商品交易所 |
|
合约标的物 |
丙烯期货合约 |
|
合约类型 |
看涨期权、看跌期权 |
|
交易单位 |
1手丙烯期货合约 |
|
报价单位 |
元(人民币)/吨 |
|
最小变动价位 |
0.5元/吨 |
|
涨跌停板幅度 |
与丙烯期货合约涨跌停板幅度相同 |
|
合约月份 |
标的期货合约中的连续两个近月,其后月份在标的期货合约结算后持仓量达到10000手(单边)之后的第二个交易日挂牌 |
|
交易时间 |
上午9:00—11:30,下午13:30—15:00,以及交易所规定的其他交易时间 |
|
最后交易日 |
标的期货合约交割月份前一个月第15个日历日之前(含该日)的倒数第3个交易日,以及交易所规定的其他日期 |
|
到期日 |
同最后交易日 |
|
行权价格 |
行权价格覆盖标的期货合约上一交易日结算价上下浮动1.5倍当日涨跌停板幅度对应的价格范围。行权价格≤5000元/吨,行权价格间距为50元/吨;5000元/吨<行权价格≤10000元/吨,行权价格间距为100元/吨;行权价格>10000元/吨,行权价格间距为200元/吨 |
|
行权方式 |
美式。买方可在到期日前任一交易日的交易时间提交行权申请;买方可在到期日15:30之前提交行权申请、放弃申请 |
|
交易代码 |
看涨期权:PL-合约月份-C-行权价格 看跌期权:PL-合约月份-P-行权价格 |
|
上市交易所 |
郑州商品交易所 |
|
交易品种 |
丙烯 |
|
交易单位 |
20吨/手 |
|
报价单位 |
元(人民币)/吨 |
|
最小变动价位 |
1元/吨 |
|
每日价格波动限制 |
上一交易日结算价±4%及《郑州商品交易所期货交易风险控制管理办法》相关规定 |
|
最低交易保证金 |
合约价值的5% |
|
合约交割月份 |
1—12月 |
|
交易时间 |
上午9:00—11:30,下午13:30—15:00,以及交易所规定的其他交易时间 |
|
最后交易日 |
合约交割月份的第10个交易日 |
|
最后交割日 |
合约交割月份的第13个交易日 |
|
交割品级 |
见《郑州商品交易所丙烯期货业务细则》 |
|
交割地点 |
交易所指定交割地点 |
|
交割方式 |
实物交割 |
|
交易代码 |
PL |
|
上市交易所 |
郑州商品交易所 |
(2024年10月30日郑州商品交易所第八届理事会第二十次会议审议通过,自2025年3月3日起施行)
|
合约标的物 |
白糖期货合约 |
|
合约类型 |
看涨期权、看跌期权 |
|
交易单位 |
1手(10吨)白糖期货合约 |
|
报价单位 |
元(人民币)/吨 |
|
最小变动价位 |
0.5元/吨 |
|
涨跌停板幅度 |
与白糖期货合约涨跌停板幅度相同 |
|
合约月份 |
常规期权:标的期货合约中的连续两个近月,其后月份在标的期货合约结算后持仓量达到5000手(单边)之后的第二个交易日挂牌 系列期权:在标的期货合约交割月份前四个月第一个交易日挂牌 |
|
交易时间 |
上午9:00-11:30,下午13:30-15:00,以及交易所规定的其他交易 |
|
最后交易日 |
常规期权:标的期货合约交割月份前一个月第15个日历日之前(含该日)的倒数第3个交易日,以及交易所规定的其他日期 系列期权:标的期货合约交割月份前两个月第15个日历日之前(含该日)的倒数第3个交易日,以及交易所规定的其他日期 |
|
到期日行权价格 |
同最后交易日 |
|
行权价格 |
行权价格覆盖标的期货合约上一交易日结算价上下浮动1.5倍当日涨跌停板幅度对应的价格范围。行权价格≤3000元/吨,行权价格间距为50元/吨;3000元/吨<行权价格≤10000元/吨,行权价格间距为100元/吨;行权价格>10000元/吨,行权价格间距为200元/吨 |
|
行权方式 |
美式。买方可在到期日前任一交易日的交易时间提交行权申请;买方可在到期日15:30之前提交行权申请、放弃申请 |
|
交易代码
|
常规期权:看涨期权为SR—合约月份—C—行权价格,看跌期权为SR—合约月份—P—行权价格 系列期权:看涨期权为SR—合约月份—MS—C—行权价格,看跌期权为SR—合约月份—MS—P—行权价格 |
|
上市交易所 |
郑州商品交易所 |
|
交易品种 |
瓶级聚酯切片(简称“瓶片”) |
|
交易单位 |
15吨/手 |
|
报价单位 |
元(人民币)/吨 |
|
最小变动价位 |
2元/吨 |
|
每日价格波动限制 |
上一交易日结算价±4%及《郑州商品交易所期货交易风险控制管理办法》相关规定 |
|
最低交易保证金 |
合约价值的5% |
|
合约交割月份 |
1-12月 |
|
交易时间 |
上午9:00—11:30,下午13:30—15:00,以及交易所规定的其他交易时间 |
|
最后交易日 |
合约交割月份的第10个交易日 |
|
最后交割日 |
合约交割月份的第13个交易日 |
|
交割品级 |
见《郑州商品交易所瓶级聚酯切片期货业务细则》 |
|
交割地点 |
交易所指定交割地点 |
|
交割方式 |
实物交割 |
|
交易代码 |
PR |
|
上市交易所 |
郑州商品交易所 |
|
合约标的物 |
鲜苹果期货合约 |
|
合约类型 |
看涨期权、看跌期权 |
|
交易单位 |
1手鲜苹果期货合约 |
|
报价单位 |
元(人民币)/吨 |
|
最小变动价位 |
0.5元/吨 |
|
涨跌停板幅度 |
与鲜苹果期货合约涨跌停板幅度相同 |
|
合约月份 |
标的期货合约中的连续两个近月,其后月份在标的期货合约结算后持仓量达到5000手(单边)之后的第二个交易日挂牌 |
|
交易时间 |
每周一至周五上午9:00-11:30,下午13:30-15:00,以及交易所规定的其他交易时间 |
|
最后交易日 |
标的期货合约交割月份前两个月最后一个日历日之前(含该日)的倒数第3个交易日,以及交易所规定的其他日期 |
|
到期日 |
同最后交易日 |
|
行权价格 |
行权价格覆盖标的期货合约上一交易日结算价上下浮动1.5倍当日涨跌停板幅度对应的价格范围。行权价格≤5000元/吨,行权价格间距为50元/吨;5000元/吨<行权价格≤10000元/吨,行权价格间距为100元/吨;行权价格>10000元/吨,行权价格间距为200元/吨 |
|
行权方式 |
美式。买方可在到期日前任一交易日的交易时间提交行权申请;买方可在到期日15:30之前提交行权申请、放弃申请 |
|
交易代码 |
看涨期权:AP-合约月份-C-行权价格 看跌期权:AP-合约月份-P-行权价格 |
|
上市交易所 |
郑州商品交易所 |
|
合约标的物 |
尿素期货合约 |
|
合约类型 |
看涨期权、看跌期权 |
|
交易单位 |
1手尿素期货合约 |
|
报价单位 |
元(人民币)/吨 |
|
最小变动价位 |
0.5元/吨 |
|
涨跌停板幅度 |
与尿素期货合约涨跌停板幅度相同 |
|
合约月份 |
标的期货合约中的连续两个近月,其后月份在标的期货合约结算后持仓量达到10000手(单边)之后的第二个交易日挂牌 |
|
交易时间 |
每周一至周五上午9:00-11:30,下午13:30-15:00,以及交易所规定的其他交易时间 |
|
最后交易日 |
标的期货合约交割月份前一个月第15个日历日之前(含该日)的倒数第3个交易日,以及交易所规定的其他日期 |
|
到期日 |
同最后交易日 |
|
行权价格 |
行权价格覆盖标的期货合约上一交易日结算价上下浮动1.5倍当日涨跌停板幅度对应的价格范围。行权价格≤1000元/吨,行权价格间距为10元/吨;1000元/吨<行权价格≤2000元/吨,行权价格间距为20元/吨;行权价格>2000元/吨,行权价格间距为40元/吨 |
|
行权方式 |
美式。买方可在到期日前任一交易日的交易时间提交行权申请;买方可在到期日15:30之前提交行权申请、放弃申请 |
|
交易代码 |
看涨期权:UR-合约月份-C-行权价格 看跌期权:UR-合约月份-P-行权价格 |
|
上市交易所 |
郑州商品交易所 |
|
合约标的物 |
硅铁期货合约 |
|
合约类型 |
看涨期权、看跌期权 |
|
交易单位 |
1手硅铁期货合约 |
|
报价单位 |
元(人民币)/吨 |
|
最小变动价位 |
1元/吨 |
|
涨跌停板幅度 |
与硅铁期货合约涨跌停板幅度相同 |
|
合约月份 |
标的期货合约中的连续两个近月,其后月份在标的期货合约结算后持仓量达到5000手(单边)之后的第二个交易日挂牌 |
|
交易时间 |
每周一至周五上午9:00-11:30,下午13:30-15:00,以及交易所规定的其他交易时间 |
|
最后交易日 |
标的期货合约交割月份前一个月第15个日历日之前(含该日)的倒数第3个交易日,以及交易所规定的其他日期 |
|
到期日 |
同最后交易日 |
|
行权价格 |
行权价格覆盖标的期货合约上一交易日结算价上下浮动1.5倍当日涨跌停板幅度对应的价格范围。行权价格≤5000元/吨,行权价格间距为50元/吨;5000元/吨<行权价格≤10000元/吨,行权价格间距为100元/吨;行权价格>10000元/吨,行权价格间距为200元/吨 |
|
行权方式 |
美式。买方可在到期日前任一交易日的交易时间提交行权申请;买方可在到期日15:30之前提交行权申请、放弃申请 |
|
交易代码 |
看涨期权:SF-合约月份-C-行权价格 看跌期权:SF-合约月份-P-行权价格 |
|
上市交易所 |
郑州商品交易所 |
|
合约标的物 |
锰硅期货合约 |
|
合约类型 |
看涨期权、看跌期权 |
|
交易单位 |
1手锰硅期货合约 |
|
报价单位 |
元(人民币)/吨 |
|
最小变动价位 |
1元/吨 |
|
涨跌停板幅度 |
与锰硅期货合约涨跌停板幅度相同 |
|
合约月份 |
标的期货合约中的连续两个近月,其后月份在标的期货合约结算后持仓量达到5000手(单边)之后的第二个交易日挂牌 |
|
交易时间 |
每周一至周五上午9:00-11:30,下午13:30-15:00,以及交易所规定的其他交易时间 |
|
最后交易日 |
标的期货合约交割月份前一个月第15个日历日之前(含该日)的倒数第3个交易日,以及交易所规定的其他日期 |
|
到期日 |
同最后交易日 |
|
行权价格 |
行权价格覆盖标的期货合约上一交易日结算价上下浮动1.5倍当日涨跌停板幅度对应的价格范围。行权价格≤5000元/吨,行权价格间距为50元/吨;5000元/吨<行权价格≤10000元/吨,行权价格间距为100元/吨;行权价格>10000元/吨,行权价格间距为200元/吨 |
|
行权方式 |
美式。买方可在到期日前任一交易日的交易时间提交行权申请;买方可在到期日15:30之前提交行权申请、放弃申请 |
|
交易代码 |
看涨期权:SM-合约月份-C-行权价格 看跌期权:SM-合约月份-P-行权价格 |
|
上市交易所 |
郑州商品交易所 |
|
合约标的物 |
涤纶短纤期货合约 |
|
合约类型 |
看涨期权、看跌期权 |
|
交易单位 |
1手涤纶短纤期货合约 |
|
报价单位 |
元(人民币)/吨 |
|
最小变动价位 |
0.5元/吨 |
|
涨跌停板幅度 |
与涤纶短纤期货合约涨跌停板幅度相同 |
|
合约月份 |
标的期货合约中的连续两个近月,其后月份在标的期货合约结算后持仓量达到10000手(单边)之后的第二个交易日挂牌 |
|
交易时间 |
每周一至周五上午9:00-11:30,下午13:30-15:00,以及交易所规定的其他交易时间 |
|
最后交易日 |
标的期货合约交割月份前一个月第15个日历日之前(含该日)的倒数第3个交易日,以及交易所规定的其他日期 |
|
到期日 |
同最后交易日 |
|
行权价格 |
行权价格覆盖标的期货合约上一交易日结算价上下浮动1.5倍当日涨跌停板幅度对应的价格范围。行权价格≤5000元/吨,行权价格间距为50元/吨;5000元/吨<行权价格≤10000元/吨,行权价格间距为100元/吨;行权价格>10000元/吨,行权价格间距为200元/吨 |
|
行权方式 |
美式。买方可在到期日前任一交易日的交易时间提交行权申请;买方可在到期日15:30之前提交行权申请、放弃申请 |
|
交易代码 |
看涨期权:PF-合约月份-C-行权价格 看跌期权:PF-合约月份-P-行权价格 |
|
上市交易所 |
郑州商品交易所 |
|
合约标的物 |
纯碱期货合约 |
|
合约类型 |
看涨期权、看跌期权 |
|
交易单位 |
1手纯碱期货合约 |
|
报价单位 |
元(人民币)/吨 |
|
最小变动价位 |
0.5元/吨 |
|
涨跌停板幅度 |
与纯碱期货合约涨跌停板幅度相同 |
|
合约月份 |
标的期货合约中的连续两个近月,其后月份在标的期货合约结算后持仓量达到10000手(单边)之后的第二个交易日挂牌 |
|
交易时间 |
每周一至周五上午9:00-11:30,下午13:30-15:00,以及交易所规定的其他交易时间 |
|
最后交易日 |
标的期货合约交割月份前一个月第15个日历日之前(含该日)的倒数第3个交易日,以及交易所规定的其他日期 |
|
到期日 |
同最后交易日 |
|
行权价格 |
行权价格覆盖标的期货合约上一交易日结算价上下浮动1.5倍当日涨跌停板幅度对应的价格范围。行权价格≤1000元/吨,行权价格间距为10元/吨;1000元/吨<行权价格≤2000元/吨,行权价格间距为20元/吨;行权价格>2000元/吨,行权价格间距为40元/吨 |
|
行权方式 |
美式。买方可在到期日前任一交易日的交易时间提交行权申请;买方可在到期日15:30之前提交行权申请、放弃申请 |
|
交易代码 |
看涨期权:SA-合约月份-C-行权价格 看跌期权:SA-合约月份-P-行权价格 |
|
上市交易所 |
郑州商品交易所 |
|
合约标的物 |
烧碱期货合约 |
|
合约类型 |
看涨期权、看跌期权 |
|
交易单位 |
1手烧碱期货合约 |
|
报价单位 |
元(人民币)/吨 |
|
最小变动价位 |
0.5元/吨 |
|
涨跌停板幅度 |
与烧碱期货合约涨跌停板幅度相同 |
|
合约月份 |
标的期货合约中的连续两个近月,其后月份在标的期货合约结算后持仓量达到10000手(单边)之后的第二个交易日挂牌 |
|
交易时间 |
每周一至周五上午9:00-11:30,下午13:30-15:00,以及交易所规定的其他交易时间 |
|
最后交易日 |
标的期货合约交割月份前一个月第15个日历日之前(含该日)的倒数第3个交易日,以及交易所规定的其他日期 |
|
到期日 |
同最后交易日 |
|
行权价格 |
行权价格覆盖标的期货合约上一交易日结算价上下浮动1.5倍当日涨跌停板幅度对应的价格范围。行权价格≤2000元/吨,行权价格间距为20元/吨;2000元/吨<行权价格≤4000元/吨,行权价格间距为40元/吨;行权价格>4000元/吨,行权价格间距为80元/吨 |
|
行权方式 |
美式。买方可在到期日前任一交易日的交易时间提交行权申请;买方可在到期日15:30之前提交行权申请、放弃申请 |
|
交易代码 |
看涨期权:SH-合约月份-C-行权价格 看跌期权:SH-合约月份-P-行权价格 |
|
上市交易所 |
郑州商品交易所 |
|
交易品种 |
烧碱 |
|
交易单位 |
30吨/手(干吨重量) |
|
报价单位 |
元(人民币)/吨 |
|
最小变动价位 |
1元/吨 |
|
每日价格波动限制 |
上一交易日结算价±4%及《郑州商品交易所期货交易风险控制管理办法》相关规定 |
|
最低交易保证金 |
合约价值的5% |
|
合约交割月份 |
1-12月 |
|
交易时间 |
每周一至周五(北京时间 法定节假日除外) 上午9:00-11:30,下午1:30-3:00及交易所规定的其他交易时间 |
|
最后交易日 |
合约交割月份的第10个交易日 |
|
最后交割日 |
合约交割月份的第13个交易日 |
|
交割品级 |
见《郑州商品交易所烧碱期货业务细则》 |
|
交割地点 |
交易所指定交割地点 |
|
交割方式 |
实物交割 |
|
交易代码 |
SH |
|
上市交易所 |
郑州商品交易所 |
|
合约标的物 |
对二甲苯期货合约 |
|
合约类型 |
看涨期权、看跌期权 |
|
交易单位 |
1手对二甲苯期货合约 |
|
报价单位 |
元(人民币)/吨 |
|
最小变动价位 |
0.5元/吨 |
|
涨跌停板幅度 |
与对二甲苯期货合约涨跌停板幅度相同 |
|
合约月份 |
标的期货合约中的连续两个近月,其后月份在标的期货合约结算后持仓量达到10000手(单边)之后的第二个交易日挂牌 |
|
交易时间 |
每周一至周五上午9:00-11:30,下午13:30-15:00,以及交易所规定的其他交易时间 |
|
最后交易日 |
标的期货合约交割月份前两个月最后一个日历日之前(含该日)的倒数第3个交易日,以及交易所规定的其他日期 |
|
到期日 |
同最后交易日 |
|
行权价格 |
行权价格覆盖标的期货合约上一交易日结算价上下浮动1.5倍当日涨跌停幅度对应的价格范围。行权价格≤5000元/吨,行权价格间距为50元/吨;5000元/吨<行权价格≤10000元/吨,行权价格间距为100元/吨;行权价格>10000元/吨,行权价格间距为200元/吨 |
|
行权方式 |
美式。买方可在到期日前任一交易日的交易时间提交行权申请;买方可在到期日15:30之前提交行权申请、放弃申请 |
|
交易代码 |
看涨期权:PX-合约月份-C-行权价格 看跌期权:PX-合约月份-P-行权价格 |
|
上市交易所 |
郑州商品交易所 |
|
交易品种 |
对二甲苯 |
|
交易单位 |
5吨/手 |
|
报价单位 |
元(人民币)/吨 |
|
最小变动价位 |
2元/吨 |
|
每日价格波动限制 |
上一交易日结算价±4%及《郑州商品交易所期货交易风险控制管理办法》相关规定 |
|
最低交易保证金 |
合约价值的5% |
|
合约交割月份 |
1-12月 |
|
交易时间 |
每周一至周五(北京时间 法定节假日除外) 上午9:00-11:30,下午1:30-3:00及交易所规定的其他交易时间 |
|
最后交易日 |
合约交割月份的第10个交易日 |
|
最后交割日 |
合约交割月份的第13个交易日 |
|
交割品级 |
见《郑州商品交易所对二甲苯期货业务细则》 |
|
交割地点 |
交易所指定交割地点 |
|
交割方式 |
实物交割 |
|
交易代码 |
PX |
|
上市交易所 |
郑州商品交易所 |
|
交易品种 |
花生仁(简称“花生”) |
|
交易单位 |
5吨/手 |
|
报价单位 |
元(人民币)/吨 |
|
最小变动价位 |
2元/吨 |
|
每日价格波动限制 |
上一交易日结算价±4%及《郑州商品交易所期货交易风险控制管理办法》相关规定 |
|
最低交易保证金 |
合约价值的5% |
|
合约交割月份 |
1、3、4、10、11、12月 |
|
交易时间 |
每周一至周五(北京时间,法定节假日除外) 上午9:00-11:30 下午1:30-3:00及交易所规定的其他交易时间 |
|
最后交易日 |
合约交割月份的第10个交易日 |
|
最后交割日 |
仓单交割:合约交割月份的第13个交易日 车(船)板交割:合约交割月份的次月10日 |
|
交割品级 |
见《郑州商品交易所期货交割细则》 |
|
交割地点 |
交易所指定交割地点 |
|
交割方式 |
实物交割 |
|
交易代码 |
PK |
|
上市交易所 |
郑州商品交易所 |
|
交易品种 |
涤纶短纤(简称“短纤”) |
|
交易单位 |
5吨/手 |
|
报价单位 |
元(人民币)/吨 |
|
最小变动价位 |
2元/吨 |
|
每日价格波动限制 |
上一交易日结算价±4%及《郑州商品交易所期货交易风险控制管理办法》相关规定 |
|
最低交易保证金 |
合约价值的5% |
|
合约交割月份 |
1-12月 |
|
交易时间 |
每周一至周五(北京时间,法定节假日除外) 上午9:00-11:30 下午1:30-3:00 以及交易所规定的其他交易时间 |
|
最后交易日 |
合约交割月份的第10个交易日 |
|
最后交割日 |
合约交割月份的第13个交易日 |
|
交割品级 |
见《郑州商品交易所期货交割细则》 |
|
交割地点 |
交易所指定交割地点 |
|
交割方式 |
实物交割 |
|
交易代码 |
PF |
|
上市交易所 |
郑州商品交易所 |
|
合约标的物 |
动力煤期货合约 |
|
合约类型 |
看涨期权、看跌期权 |
|
交易单位 |
1手动力煤期货合约 |
|
报价单位 |
元(人民币)/吨 |
|
最小变动价位 |
0.1元/吨 |
|
涨跌停板幅度 |
与动力煤期货合约涨跌停板幅度相同 |
|
合约月份 |
标的期货合约中的连续两个近月,其后月份在标的期货合约结算后持仓量达到10000手(单边)之后的第二个交易日挂牌 |
|
交易时间 |
每周一至周五上午9:00—11:30,下午13:30—15:00,以及交易所规定的其他交易时间 |
|
最后交易日 |
标的期货合约交割月份前一个月的第3个交易日,以及交易所规定的其他日期 |
|
到期日 |
同最后交易日 |
|
行权价格 |
以动力煤期货前一交易日结算价为基准,按行权价格间距挂出6个实值期权、1个平值期权和6个虚值期权。行权价格≤500元/吨,行权价格间距为5元/吨;行权价格>500元/吨,行权价格间距为10元/吨 |
|
行权方式 |
美式。买方可在到期日前任一交易日的交易时间提交行权申请;买方可在到期日15:30之前提交行权申请、放弃申请 |
|
交易代码 |
看涨期权:ZC-合约月份-C-行权价格 看跌期权:ZC-合约月份-P-行权价格 |
|
上市交易所 |
郑州商品交易所 |
|
合约标的物 |
菜籽粕期货合约 |
|
合约类型 |
看涨期权、看跌期权 |
|
交易单位 |
1手菜籽粕期货合约 |
|
报价单位 |
元(人民币)/吨 |
|
最小变动价位 |
0.5元/吨 |
|
涨跌停板幅度 |
与菜籽粕期货合约涨跌停板幅度相同 |
|
合约月份 |
标的期货合约中的连续两个近月,其后月份在标的期货合约结算后持仓量达到5000手(单边)之后的第二个交易日挂牌 |
|
交易时间 |
每周一至周五上午9:00—11:30,下午13:30—15:00,以及交易所规定的其他交易时间 |
|
最后交易日 |
标的期货合约交割月份前一个月的第3个交易日,以及交易所规定的其他日期 |
|
到期日 |
同最后交易日 |
|
行权价格 |
以菜籽粕期货前一交易日结算价为基准,按行权价格间距挂出6个实值期权、1个平值期权和6个虚值期权。行权价格≤2500元/吨,行权价格间距为25元/吨;2500元/吨<行权价格≤5000元/吨,行权价格间距为50元/吨;行权价格>5000元/吨,行权价格间距为100元/吨 |
|
行权方式 |
美式。买方可在到期日前任一交易日的交易时间提交行权申请;买方可在到期日15:30之前提交行权申请、放弃申请 |
|
交易代码 |
看涨期权:RM-合约月份-C-行权价格 看跌期权:RM-合约月份-P-行权价格 |
|
上市交易所 |
郑州商品交易所 |
| 甲醇期货合约 | |
|
交易品种 |
甲醇 |
|
交易单位 |
10吨/手 |
|
报价单位 |
元(人民币)/吨 |
|
最小变动价位 |
1元/吨 |
|
每日价格最大波动限制 |
上一交易日结算价±4%及《郑州商品交易所期货交易风险控制管理办法》相关规定 |
|
最低交易保证金 |
合约价值的5% |
|
合约交割月份 |
1-12月 |
|
交易时间 |
每周一至周五(北京时间 法定节假日除外) 上午9:00-11:30,下午1:30-3:00及交易所规定的其他交易时间 |
|
最后交易日 |
合约交割月份的第10个交易日 |
|
最后交割日 |
合约交割月份的第12个交易日 |
|
交割品级 |
见《郑州商品交易所期货交割细则》 |
|
交割地点 |
交易所指定交割地点 |
|
交割方式 |
实物交割 |
|
交易代码 |
MA |
|
上市交易所 |
郑州商品交易所 |
| 精对苯二甲酸期货合约 | |
|
交易品种 |
精对苯二甲酸(PTA) |
|
交易单位 |
5吨/手 |
|
报价单位 |
元(人民币)/吨 |
|
最小变动价位 |
2元/吨 |
|
每日价格波动限制 |
上一交易日结算价±4%及《郑州商品交易所期货交易风险控制管理办法》相关规定 |
|
最低交易保证金 |
合约价值的5% |
|
合约交割月份 |
1-12月 |
|
交易时间 |
每周一至周五(北京时间 法定节假日除外) 上午 9:00-11:30 下午 1:30-3:00 以及交易所规定的其他交易时间 |
|
最后交易日 |
合约交割月份的第10个交易日 |
|
最后交割日 |
合约交割月份的第12个交易日 |
|
交割品级 |
见《郑州商品交易所期货交割细则》 |
|
交割地点 |
交易所指定交割仓库 |
|
交割方式 |
实物交割 |
|
交易代码 |
TA |
|
上市交易所 |
郑州商品交易所 |
|
交易品种 |
纯碱 |
|
交易单位 |
20吨/手 |
|
报价单位 |
元(人民币)/吨 |
|
最小变动价位 |
1元/吨 |
|
每日价格波动限制 |
上一交易日结算价±4%及《郑州商品交易所期货交易风险控制管理办法》相关规定 |
|
最低交易保证金 |
合约价值的5% |
|
合约交割月份 |
1-12月 |
|
交易时间 |
每周一至周五(北京时间法定节假日除外) 上午 9:00-11:30,下午1:30-3:00及交易所规定的其他交易时间 |
|
最后交易日 |
合约交割月份的第10个交易日 |
|
最后交割日 |
合约交割月份的第12个交易日 |
|
交割品级 |
见《郑州商品交易所期货交割细则》 |
|
交割地点 |
交易所指定交割地点 |
|
交割方式 |
实物交割 |
|
交易代码 |
SA |
|
上市交易所 |
郑州商品交易所 |
|
交易品种 |
尿素 |
|
交易单位 |
20吨/手 |
|
报价单位 |
元(人民币)/吨 |
|
最小变动价位 |
1元/吨 |
|
每日价格波动限制 |
上一交易日结算价±4%及《郑州商品交易所期货交易风险控制管理办法》相关规定 |
|
最低交易保证金 |
合约价值的5% |
|
合约交割月份 |
1-12月 |
|
交易时间 |
每周一至周五(北京时间法定节假日除外) 上午 9:00-11:30 下午 13:30-15:00及交易所规定的其他交易时间 最后交易日上午9:00-11:30 |
|
最后交易日 |
合约交割月份的第10个交易日 |
|
最后交割日 |
合约交割月份的第12个交易日 |
|
交割品级 |
见《郑州商品交易所期货交割细则》 |
|
交割地点 |
交易所指定交割地点 |
|
交割方式 |
实物交割 |
|
交易代码 |
UR |
|
上市交易所 |
郑州商品交易所 |
|
交易品种 |
干制红枣(简称“红枣”) |
|
交易单位 |
5吨/手 |
|
报价单位 |
元(人民币)/吨 |
|
最小变动价位 |
5元/吨 |
|
每日价格波动限制 |
上一交易日结算价±5%及《郑州商品交易所期货交易风险控制管理办法》相关规定 |
|
最低交易保证金 |
合约价值的7% |
|
合约交割月份 |
1、3、5、7、9、12月 |
|
交易时间 |
每周一至周五(北京时间法定节假日除外) 上午9:00-11:30,下午1:30-3:00及交易所规定的其他交易时间 最后交易日上午9:00-11:30 |
|
最后交易日 |
合约交割月份的第10个交易日 |
|
最后交割日 |
合约交割月份的第12个交易日 |
|
交割品级 |
见《郑州商品交易所期货交割细则》 |
|
交割地点 |
交易所指定交割仓库 |
|
交割方式 |
实物交割 |
|
交易代码 |
CJ |
|
上市交易所 |
郑州商品交易所 |
|
棉花期权合约 |
|
|
合约标的物 |
一号棉花期货合约 |
|
合约类型 |
看涨期权、看跌期权 |
|
交易单位 |
1手一号棉花期货合约 |
|
报价单位 |
元(人民币)/吨 |
|
最小变动价位 |
1元/吨 |
|
涨跌停板幅度 |
与棉花期货合约涨跌停板幅度相同 |
|
合约月份 |
标的期货合约中的连续两个近月,其后月份在标的期货合约结算后持仓量达到5000手(双边)之后的第二个交易日挂牌 |
|
交易时间 |
每周一至周五上午9:00-11:30,下午13:30-15:00,以及交易所规定的其他交易时间 |
|
最后交易日 |
标的期货合约交割月份前一个月的第3个交易日,以及交易所规定的其他日期 |
|
到期日 |
同最后交易日 |
|
行权价格 |
以棉花期货前一交易日结算价为基准,按行权价格间距挂出6个实值期权、1个平值期权和6个虚值期权。行权价格≤10000元/吨,行权价格间距为100元/吨;10000元/吨<行权价格≤20000元/吨,行权价格间距为200元/吨;行权价格>20000元/吨,行权价格间距为400元/吨 |
|
行权方式 |
美式。买方可在到期日前任一交易日的交易时间提交行权申请;买方可在到期日15:30之前提交行权申请、放弃申请 |
|
交易代码 |
看涨期权:CF-合约月份-C-行权价格 看跌期权:CF-合约月份-P-行权价格 |
|
上市交易所 |
郑州商品交易所 |
|
交易品种: |
棉纱 |
|
交易所: |
郑州商品交易所 |
|
交易代码: |
CY |
|
交易单位: |
5吨/手 |
|
报价单位: |
元(人民币)/吨 |
|
最小变动价位: |
5元/吨 |
|
每日价格波动限制: |
不超过上一交易日结算价±4% |
|
合约交割月份: |
1-12月 |
|
交易时间: |
每周一至周五(北京时间 法定节假日除外) 上午 9:00-11:30 下午 1:30-3:00 及交易所规定的其他交易时间 最后交易日上午9:00-11:30 |
|
最后交易日: |
合约交割月份的第十个交易日 |
|
最后交割日: |
合约交割月份的第十二个交易日 |
|
交割品级: |
见《郑州商品交易所期货交割细则》 |
|
交割地点: |
交易所指定交割地点 |
|
交易保证金: |
合约价值的5% |
|
交割方式: |
实物交割 |
|
交易品种: |
强麦 |
|
交易所: |
郑州商品交易所 |
|
交易代码: |
WH |
|
交易单位: |
20吨/手 |
|
报价单位: |
元(人民币)/吨 |
|
最小变动价位: |
1元/吨 |
|
每日价格波动限制: |
不超过上一交易日结算价±4% |
|
合约交割月份: |
1,3,5,7,9,11 月 |
|
交易时间: |
每周一至周五(北京时间 法定节假日除外) 上午 9:00-11:30 下午 1:30-3:00 |
|
最后交易日: |
合约交割月份的第十个交易日 |
|
最后交割日: |
合约交割月份的第十二个交易日 |
|
交割品级: |
符合《中华人民共和国国家标准 小麦》(GB 1351-2008)的三等及以上小麦, 且稳定时间、湿面筋等指标符合《郑州商品交易所期货交割细则》规定要求 |
|
交割地点: |
交易所指定交割仓库 |
|
交易保证金: |
合约价值的5% |
|
交割方式: |
实物交割 |
|
交易品种: |
普通小麦 |
|
交易所: |
郑州商品交易所 |
|
交易代码: |
PM |
|
交易单位: |
50吨/手 |
|
报价单位: |
元(人民币)/吨 |
|
最小变动价位: |
1元/吨 |
|
每日价格波动限制: |
上一个交易日结算价±4%及《郑州商品交易所期货交易风险控制管理办法》相关规定 |
|
合约交割月份: |
1,3,5,7,9,11 月 |
|
交易时间: |
每周一至周五(北京时间 法定节假日除外) 上午 9:00-11:30 下午 1:30-3:00 |
|
最后交易日: |
合约交割月份的第10个交易日 |
|
最后交割日期: |
仓单交割:合约交割月份的第12个交易日 车船板交割:合约交割月份的次月20日 |
|
交割品级: |
符合《中华人民共和国国家标准 小麦》(GB 1351-2008)的三等及以上小麦,且物理指标等符合《郑州商品交易所期货交割细则》规定要求 |
|
交割地点: |
交易所指定交割仓库及指定交割计价点 |
|
最低交易保证金: |
合约价值的5% |
|
交割方式: |
实物交割 |
|
交易品种: |
菜籽油 |
|
交易所: |
郑州商品交易所 |
|
交易代码: |
OI |
|
交易单位: |
10吨/手 |
|
报价单位: |
元(人民币)/吨 |
|
最小变动价位: |
2元/吨 |
|
每日价格波动限制: |
上一交易日结算价±4% 及《郑州商品交易所期货交易风险控制管理办法》相关规定 |
|
合约交割月份: |
1,3,5,7,9,11 月 |
|
交易时间: |
每周一至周五(北京时间 法定节假日除外) 上午 9:00-11:30 下午 1:30-3:00 |
|
最后交易日: |
合约交割月份第10个交易日 |
|
最后交割日: |
合约交割月份第12个交易日 |
|
交割品级: |
基准交割品:符合《中华人民共和国国际标准 菜籽油》(GB1536-2004)四级质量指标的菜籽油 替代品及升贴水见《郑州商品交易所期货交割细则》 |
|
交割地点: |
交易所指定交割仓库 |
|
最低交易保证金: |
合约价值的5% |
|
交割方式: |
实物交割 |
|
交易品种: |
甲醇 |
|
交易所: |
郑州商品交易所 |
|
交易代码: |
MA |
|
交易单位: |
10吨/手 |
|
报价单位: |
元(人民币)/吨 |
|
最小变动价位: |
1元/吨 |
|
每日价格波动限制: |
不超过上一交易日结算价±4%及《郑州商品交易所期货交易风险控制管理办法》相关规定 |
|
合约交割月份: |
1-12月 |
|
交易时间: |
每周一至周五(北京时间 法定节假日除外) 上午 9:00-11:30, 下午 1:30-3:00 及交易所规定的其他交易时间 |
|
最后交易日: |
合约交割月份第10个交易日 |
|
最后交割日: |
合约交割月份第12个交易日 |
|
交割品级: |
见《郑州商品交易所期货交割细则》 |
|
交割地点: |
交易所指定交割地点 |
|
最低交易保证金: |
合约价值的5% |
|
交割方式: |
实物交割 |
|
交易品种: |
精对苯二甲酸(PTA) |
|
交易单位: |
5吨/手 |
|
报价单位: |
元(人民币)/吨 |
|
最小变动价位: |
2元/吨 |
|
每日价格波动限制: |
上一交易日结算价±4%及《郑州商品交易所期货交易风险控制管理办法》相关规定 |
|
最低交易保证金: |
合约价值的5% |
|
合约交割月份: |
1-12月 |
|
交易时间: |
每周一至周五(北京时间 法定节假日除外)上午9:00-11:30,下午1:30-3:00和交易所规定的其他时间 |
|
最后交易日: |
合约交割月份的第10个交易日 |
|
最后交割日期: |
合约交割月份的第12个交易日 |
|
交割品级: |
见《郑州商品交易所期货交割细则》 |
|
交割地点: |
交易所指定交割仓库 |
|
交割方式: |
实物交割 |
|
交易代码: |
TA |
|
上市交易所: |
郑州商品交易所 |
|
交易品种: |
棉花 |
|
交易所: |
郑州商品交易所 |
|
交易代码: |
CF |
|
交易单位: |
5吨/手 |
|
报价单位: |
元(人民币)/吨 |
|
最小变动价位: |
5元/吨 |
|
每日价格波动限制: |
不超过上一交易日结算价±4% 及《郑州商品交易所期货交易风险控制管理办法》相关规定 |
|
合约交割月份: |
1,3,5,7,9,11 月 |
|
交易时间: |
每周一至周五(北京时间 法定节假日除外) 上午 9:00-11:30, 下午 1:30-3:00 |
|
最后交易日: |
合约交割月份第10个交易日 |
|
最后交割日: |
合约交割月份第12个交易日 |
|
交割品级: |
基准交割品:符合GB1103.1-2012《棉花 第1部分:锯齿加工西绒棉》规定的3128B级,且长度整齐度为U3档,断裂比强度为S3档,轧工质量为P2档的国产棉花。替代品升贴水,详见交易所公告 |
|
交割地点: |
交易所指定棉花交割仓库 |
|
最低交易保证金: |
合约价值的5% |
|
交割方式: |
实物交割 |
|
交易品种: |
白砂糖(简称“白糖”) |
|
交易单位: |
10吨/手 |
|
报价单位: |
元(人民币)/吨 |
|
最小变动价位: |
1元/吨 |
|
每日价格波动限制: |
不超过上一交易日结算价±4% |
|
合约交割月份: |
1、3、5、7、9、11月 |
|
交易时间: |
每周一至周五(北京时间 法定节假日除外)上午9:00-11:30,下午1:30-3:00 |
|
最后交易日: |
合约交割月份的第10个交易日 |
|
最后交割日期: |
合约交割月份的第12个交易日 |
|
交割品级: |
标准品:一级白砂糖(符合GB317—2006);替代品及升贴水见《郑州商品交易所期货交割细则》 |
|
交割地点: |
交易所指定交割仓库 |
|
最低交易保证金: |
合约价值的6% |
|
交割方式: |
实物交割 |
|
交易代码: |
SR |
|
上市交易所: |
郑州商品交易所 |
|
交易品种: |
早籼稻 |
|
交易所: |
郑州商品交易所 |
|
交易代码: |
RI |
|
交易单位: |
20吨/手 |
|
报价单位: |
元(人民币)/吨 |
|
最小变动价位: |
1元/吨 |
|
每日价格波动限制: |
上一交易日结算价±4%及《郑州商品交易所期货交易风险控制管理办法》相关规定 |
|
合约交割月份: |
1,3,5,7,9,11 月 |
|
交易时间: |
每周一至周五(北京时间 法定节假日除外) 上午 9:00-11:30 下午 1:30-3:00 |
|
最后交易日: |
合约交割月份的第十个交易日 |
|
最后交割日: |
合约交割月份的第十二个交易日 |
|
交割品级: |
基准交割品:符合《中华人民共和国国家标准 稻谷》(GB1350-2009)三等及以上等级质量指标及《郑州商品交易所期货交割细则》规定的早籼稻。 替代品及升贴水见《郑州商品交易所期货交割细则》 |
|
交割地点: |
交易所指定交割仓库 |
|
最低交易保证金: |
合约价值的5% |
|
交割方式: |
实物交割 |
|
交易品种: |
平板玻璃(简称“玻璃”) |
|
交易单位: |
20吨/手 |
|
报价单位: |
元(人民币)/吨 |
|
最小变动价位: |
1元/吨 |
|
每日价格波动限制: |
上一交易日结算价±4%及《郑州商品交易所期货交易风险控制管理办法》相关规定 |
|
最低交易保证金: |
合约价值的5% |
|
合约交割月份: |
1-12月 |
|
交易时间: |
每周一至周五(北京时间 法定节假日除外)上午9:00-11:30,下午1:30-3:00 最后交易日上午9:00-11:30及交易所规定的其他交易时间 |
|
最后交易日: |
合约交割月份的第10个交易日 |
|
最后交割日期: |
合约交割月份的第12个交易日 |
|
交割品级: |
见《郑州商品交易所期货交割细则》 |
|
交割地点: |
交易所指定交割地点 |
|
交割方式: |
实物交割 |
|
交易代码: |
FG |
|
上市交易所: |
郑州商品交易所 |
|
交易品种: |
油菜籽 |
|
交易所: |
郑州商品交易所 |
|
交易代码: |
RS |
|
交易单位: |
10吨/手 |
|
报价单位: |
元(人民币)/吨 |
|
最小变动价位: |
1元/吨 |
|
每日价格波动限制: |
上一交易日结算价±4%及《郑州商品交易所期货交易风险控制管理办法》相关规定 |
|
合约交割月份: |
7,8,9,11 月 |
|
交易时间: |
每周一至周五(北京时间 法定节假日除外)上午 9:00-11:30 下午 1:30-3:00 |
|
最后交易日: |
合约交割月份第10个交易日 |
|
最后交割日: |
仓单交割:合约交割月份的第12个交易日; 车板交割:合约交割月份的次月20日 |
|
交割品级: |
见《郑州商品交易所期货交割细则》。 |
|
交割地点: |
交易所指定交割地点 |
|
最低交易保证金: |
合约价值的5% |
|
交割方式: |
实物交割 |
|
交易品种: |
菜籽粕 |
|
交易所: |
郑州商品交易所 |
|
交易代码: |
RM |
|
交易单位: |
10吨/手 |
|
报价单位: |
元(人民币)/吨 |
|
最小变动价位: |
1元/吨 |
|
每日价格波动限制: |
上一交易日结算价±4%及《郑州商品交易所期货交易风险控制管理办法》相关规定 |
|
合约交割月份: |
1,3,5,7,8,9,11 月 |
|
交易时间: |
每周一至周五(北京时间 法定节假日除外)上午 9:00-11:30, 下午 1:30-3:00 及交易所规定的其他交易时间 |
|
最后交易日: |
合约交割月份第10个交易日 |
|
最后交割日: |
合约交割月份第12个交易日 |
|
交割品级: |
见《郑州商品交易所期货交割细则》。 |
|
交割地点: |
交易所指定交割地点 |
|
最低交易保证金: |
合约价值的5% |
|
交割方式: |
实物交割 |
|
交易品种: |
动力煤 |
|
交易所: |
郑州商品交易所 |
|
交易代码: |
ZC |
|
交易单位: |
100吨/手 |
|
报价单位: |
元(人民币)/吨 |
|
最小变动价位: |
0.2元/吨 |
|
每日价格波动限制: |
上一交易日结算价±4%及《郑州商品交易所 期货交易风险控制管理办法》相关规定 |
|
合约交割月份: |
1,-12 月 |
|
交易时间: |
每周一至周五(北京时间 法定节假日除外)上午 9:00-11:30 下午 1:30-3:00 |
|
最后交易日: |
合约交割月份第5个交易日 |
|
最后交割日: |
车(船)板交割:合约交割月份的最后1个日历日 仓单交割:合约交割月份的第7个交易日 |
|
交割品级: |
见《郑州商品交易所期货交割细则》 |
|
交割地点: |
交易所指定交割地点 |
|
最低交易保证金: |
合约价值的5% |
|
交割方式: |
实物交割 |
|
交易品种: |
粳稻谷(简称“粳稻”) |
|
交易单位: |
20吨/手 |
|
报价单位: |
元(人民币)/吨 |
|
最小变动价位: |
1元/吨 |
|
每日价格波动限制: |
上一交易日结算价±4%及《郑州商品交易所风险控制管理办法》相关规定 |
|
最低交易保证金: |
合约价值的5% |
|
合约交割月份: |
11、1、3、5、7、9月 |
|
交易时间: |
每周一至周五(北京时间 法定节假日除外)上午 9:00-11:30 下午 1:30-3:00 最后交易日上午9:00-11:30 |
|
最后交易日: |
合约交割月份第10个交易日 |
|
最后交割日: |
合约交割月份第12个交易日 |
|
交割品级: |
见《郑州商品交易所期货交割细则》 |
|
交割地点: |
交易所指定交割地点 |
|
交割方式: |
实物交割 |
|
交易代码: |
JR |
|
上市交易所: |
郑州商品交易所 |
|
交易品种: |
晚籼稻(简称:晚籼) |
|
交易单位: |
20吨/手 |
|
报价单位: |
元(人民币)/吨 |
|
最小变动价位: |
1元/吨 |
|
每日价格波动限制: |
上一交易日结算价±4%及《郑州商品交易所期货交易风险控制管理办法》相关规定 |
|
最低交易保证金: |
合约价值的5% |
|
合约交割月份: |
1,3,5,7,9,11 月 |
|
交易时间: |
每周一至周五(北京时间 法定节假日除外)上午 9:00-11:30 下午 1:30-3:00 |
|
最后交易日: |
合约交割月份的第10个交易日 |
|
最后交割日: |
合约交割月份的第12个交易日 |
|
交割品级: |
见《郑州商品交易所期货交割细则》 |
|
交割地点: |
交易所指定交割地点 |
|
交割方式: |
实物交割 |
|
交易代码: |
LR |
|
上市交易所: |
郑州商品交易所 |
|
交易品种: |
硅铁 |
|
交易单位: |
5吨/手 |
|
报价单位: |
元(人民币)/吨 |
|
最小变动价位: |
2元/吨 |
|
每日价格波动限制: |
上一交易日结算价±4%及《郑州商品交易所期货交易风险控制管理办法》相关规定 |
|
最低交易保证金: |
合约价值的5% |
|
合约交割月份: |
1-12月 |
|
交易时间: |
每周一至周五(北京时间 法定节假日除外),上午 9:00-11:30 下午 1:30-3:00 ,最后交易日上午9:00-11:30, 以及交易所规定的其他时间 |
|
最后交易日: |
合约交割月份的第10个交易日 |
|
最后交割日期: |
合约交割月份的第12个交易日 |
|
交割品级: |
见《郑州商品交易所期货交割细则》 |
|
交割地点: |
交易所指定交割地点 |
|
交割方式: |
实物交割 |
|
交易代码: |
SF |
|
上市交易所: |
郑州商品交易所 |
|
交易品种: |
锰硅 |
|
交易单位: |
5吨/手 |
|
报价单位: |
元(人民币)/吨 |
|
最小变动价位: |
2元/吨 |
|
每日价格波动限制: |
上一交易日结算价±4%及《郑州商品交易所期货交易风险控制管理办法》相关规定 |
|
最低交易保证金: |
合约价值的5% |
|
合约交割月份: |
1-12月 |
|
交易时间: |
每周一至周五(北京时间 法定节假日除外),上午 9:00-11:30 下午 1:30-3:00 ,最后交易日上午9:00-11:30, 以及交易所规定的其他时间 |
|
最后交易日: |
合约交割月份的第10个交易日 |
|
最后交割日期: |
合约交割月份的第12个交易日 |
|
交割品级: |
见《郑州商品交易所期货交割细则》 |
|
交割地点: |
交易所指定交割地点 |
|
交割方式: |
实物交割 |
|
交易代码: |
SM |
|
上市交易所: |
郑州商品交易所 |
|
合约标的物 |
上海出口集装箱结算运价指数(欧洲航线) |
|
合约乘数 |
每点50元 |
|
报价单位 |
指数点 |
|
最小变动价位 |
0.1点 |
|
合约月份 |
2、4、6、8、10、12月 |
|
交易时间 |
上午9:00-11:30,下午1:30-3:00和上海国际能源交易中心规定的其他交易时间 |
|
涨跌停板幅度 |
不超过上一交易日结算价±10% |
|
最低交易保证金 |
合约价值的12% |
|
最后交易日 |
合约交割月份最后一个开展期货交易的周一(上海国际能源交易中心可以根据国家法定节假日等调整最后交易日) |
|
交割日期 |
同最后交易日 |
|
交割方式 |
现金交割 |
|
交易代码 |
EC |
|
上市机构 |
上海国际能源交易中心 |
|
合约标的物
|
原油期货合约(1000桶)
|
|
合约类型
|
看涨期权,看跌期权
|
|
交易单位
|
1手原油期货合约
|
|
报价单位
|
元(人民币)/桶
|
|
最小变动价位
|
0.05元/桶
|
|
涨跌停板幅度
|
与标的期货合约涨跌停板幅度相同
|
|
合约月份
|
最近两个连续月份合约,其后月份在标的期货合约结算后持仓量达到一定数值之后的第二个交易日挂盘,具体数值上海国际能源交易中心另行发布
|
|
交易时间
|
上午9:00-11:30下午13:30-15:00及上海国际能源交易中心规定的其他时间
|
|
最后交易日
|
标的期货合约交割月前第一月的倒数第13个交易日,上海国际能源交易中心可以根据国家法定节假日等调整最后交易日
|
|
到期日
|
同最后交易日
|
|
行权价格
|
行权价格覆盖标的期货合约上一交易日结算价上下浮动1.5倍当日涨跌停板幅度对应的价格范围。行权价格≤250元/桶,行权价格间距为2元/桶;250元/桶<行权价格≤500元/桶,行权价格间距为5元/桶;行权价格>500元/桶,行权价格间距为10元/桶
|
|
行权方式
|
美式。买方可在到期日前任一交易日的交易时间提交行权申请;买方可在到期日15:30之前提交行权申请、放弃申请
|
|
交易代码
|
看涨期权:SC-合约月份-C-行权价格
看跌期权:SC-合约月份-P-行权价格
|
|
上市机构
|
上海国际能源交易中心
|
|
交易品种 |
阴极铜 |
|
交易单位 |
5吨/手 |
|
报价单位 |
元(人民币)/吨(交易报价为不含税价格) |
|
最小变动价位 |
10元(人民币)/吨 |
|
涨跌停板幅度 |
上一交易日结算价±3% |
|
合约月份 |
1月、2月、3月、4月、5月、6月、7月、8月、9月、10月、11月、12月 |
|
交易时间 |
上午9:00-11:30,下午1:30-3:00以及上海国际能源交易中心规定的其他交易时间 |
|
最后交易日 |
交割月份的15日(遇国家法定节假日、休息日顺延;上海国际能源交易中心可以根据国家法定节假日、休息日调整最后交易日) |
|
交割日期 |
最后交易日后连续五个交易日 |
|
交割品级 |
阴极铜,符合国标GB/T467-2010中A级铜(Cu-CATH-1)规定; 或者符合BS EN 1978:1998中A级铜(Cu-CATH-1)规定 |
|
交割地点 |
上海国际能源交易中心指定交割仓库 |
|
最低交易保证金 |
合约价值的5% |
|
交割方式 |
实物交割 |
|
交易代码 |
BC |
|
上市机构 |
上海国际能源交易中心 |
注:根据上能发〔2020〕59号文修订
| 交易品种: | 中质含硫原油 |
| 交易单位: | 1000桶/手 |
| 报价单位: | 元(人民币)/桶(交易报价为不含税价格) |
| 最小变动价位: | 0.1元(人民币)/桶 |
| 每日价格最大波动限制: | 不超过上一交易日结算价±4% |
| 合约交割月份: | 最近1-12个月为连续月份以及随后八个季月 |
| 交易时间: | 上午9:00 - 11:30,下午1:30 - 3:00以及上海国际能源交易中心规定的其他交易时间。 |
| 最后交易日: | 交割月份前第一月的最后一个交易日;上海国际能源交易中心有权根据国家法定节假日调整最后交易日 |
| 交割日期: | 最后交易日后连续五个交易日 |
| 交割品级: | 中质含硫原油,基准品质为API度32.0,硫含量1.5%,具体可交割油种及升贴水由上海国际能源交易中心另行规定。 |
| 交割地点: | 上海国际能源交易中心指定交割仓库 |
| 最低交易保证金: | 合约价值的5% |
| 交割方式: | 实物交割 |
| 交易代码: | SC |
| 上市交易所: | 上海国际能源交易中心 |
| 合约标的物 | 铂期货合约 |
|---|---|
| 合约类型 | 看涨期权、看跌期权 |
| 交易单位 | 1手(1000克)铂期货合约 |
| 报价单位 | 元(人民币)/克 |
| 最小变动价位 | 0.05元/克 |
| 涨跌停板幅度 | 与铂期货合约涨跌停板幅度相同 |
| 合约月份 | 2、4、6、8、10、12月 |
| 交易时间 | 上午9:00-11:30,下午13:30-15:00,以及交易所规定的其他时间 |
| 最后交易日 | 标的期货合约交割月份前1个月第5个交易日 |
| 到期日 | 同最后交易日 |
| 行权价格 | 行权价格覆盖铂期货合约上一交易日结算价上下浮动1.5倍当日涨跌停板幅度对应的价格范围。行权价格≤200元/克,行权价格间距为2元/克;200元/克<行权价格≤400元/克,行权价格间距为4元/克;行权价格>400元/克,行权价格间距为8元/克。 |
| 行权方式 | 美式。买方可以在到期日之前任一交易日的交易时间,以及到期日15:30之前提出行权申请。 |
| 交易代码 | 看涨期权:PT-合约月份-C-行权价格 看跌期权:PT-合约月份-P-行权价格 |
| 上市交易所 | 广州期货交易所 |
| 合约标的物 | 钯期货合约 |
|---|---|
| 合约类型 | 看涨期权、看跌期权 |
| 交易单位 | 1手(1000克)钯期货合约 |
| 报价单位 | 元(人民币)/克 |
| 最小变动价位 | 0.05元/克 |
| 涨跌停板幅度 | 与钯期货合约涨跌停板幅度相同 |
| 合约月份 | 2、4、6、8、10、12月 |
| 交易时间 | 上午9:00-11:30,下午13:30-15:00,以及交易所规定的其他时间 |
| 最后交易日 | 标的期货合约交割月份前1个月第5个交易日 |
| 到期日 | 同最后交易日 |
| 行权价格 | 行权价格覆盖钯期货合约上一交易日结算价上下浮动1.5倍当日涨跌停板幅度对应的价格范围。行权价格≤200元/克,行权价格间距为2元/克;200元/克<行权价格≤400元/克,行权价格间距为4元/克;行权价格>400元/克,行权价格间距为8元/克。 |
| 行权方式 | 美式。买方可以在到期日之前任一交易日的交易时间,以及到期日15:30之前提出行权申请。 |
| 交易代码 | 看涨期权:PD-合约月份-C-行权价格 |
| 上市交易所 | 广州期货交易所 |
| 合约标的物 | 钯 |
|---|---|
| 交易单位 | 1000克/手 |
| 报价单位 | 元(人民币)/克 |
| 最小变动价位 | 0.05元/克 |
| 涨跌停板幅度 | 上一交易日结算价±4% |
| 合约月份 | 2、4、6、8、10、12月 |
| 交易时间 | 上午9:00-11:30,下午13:30-15:00,以及交易所规定的其他时间 |
| 最后交易日 | 合约月份的第10个交易日 |
| 最后交割日 | 最后交易日后的第3个交易日 |
| 交割品级 | 见《广州期货交易所钯期货、期权业务细则》 |
| 交割地点 | 交易所指定交割库 |
| 最低交易保证金 | 合约价值的5% |
| 交割方式 | 实物交割 |
| 交易代码 | PD |
| 上市交易所 | 广州期货交易所 |
| 合约标的物 | 铂 |
|---|---|
| 交易单位 | 1000克/手 |
| 报价单位 | 元(人民币)/克 |
| 最小变动价位 | 0.05元/克 |
| 涨跌停板幅度 | 上一交易日结算价±4% |
| 合约月份 | 2、4、6、8、10、12月 |
| 交易时间 | 上午9:00-11:30,下午13:30-15:00,以及交易所规定的其他时间 |
| 最后交易日 | 合约月份的第10个交易日 |
| 最后交割日 | 最后交易日后的第3个交易日 |
| 交割品级 | 见《广州期货交易所铂期货、期权业务细则》 |
| 交割地点 | 交易所指定交割库 |
| 最低交易保证金 | 合约价值的5% |
| 交割方式 | 实物交割 |
| 交易代码 | PT |
| 上市交易所 | 广州期货交易所 |

|
交易品种 |
碳酸锂 |
|
交易单位 |
1吨/手 |
|
报价单位 |
元(人民币)/吨 |
|
最小变动价位 |
50元/吨 |
|
涨跌停板幅度 |
上一交易日结算价±4% |
|
合约月份 |
1、2、3、4、5、6、7、8、9、10、11、12月 |
|
交易时间 |
每周一至周五(北京时间 法定节假日除外)9:00~11:30,13:30~15:00,及交易所规定的其他时间 |
|
最后交易日 |
合约月份的第10个交易日 |
|
最后交割日 |
最后交易日后的第3个交易日 |
|
交割品级 |
见《广州期货交易所碳酸锂期货、期权业务细则》 |
|
交割地点 |
交易所指定交割库 |
|
最低交易保证金 |
合约价值的5% |
|
交割方式 |
实物交割 |
|
交易代码 |
LC |
|
上市交易所 |
广州期货交易所 |


